麻食配料图片

新手必学!六款零失败麻薯配方大揭秘
图片尺寸1080x1409
新手必看!6种口味麻薯配方大公开
图片尺寸1164x1490
🍞超美味糯糯的麻薯🍞
图片尺寸841x796
材料:糯米粉150克,牛奶120克,细
图片尺寸1242x1660
麻食是中国传统小吃,用面粉制成椭圆形麻食煮熟,再加入炒菜和配料翻炒
图片尺寸450x600
超棒蘸料配方大公开
图片尺寸1920x2560
火锅麻辣麻酱蘸料.火锅麻辣麻酱蘸料配方#创作灵感#麻酱蘸料
图片尺寸656x936
妈妈秘传:50年麻食配方,香到停不下来!
图片尺寸1080x1410
远在他乡的我,想吃家乡的饭, 只能学着老妈的做法
图片尺寸1440x1920
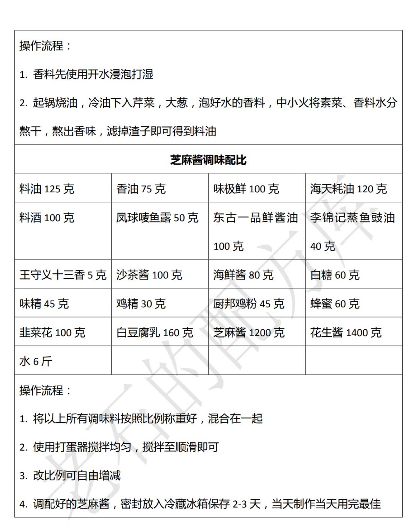
各种火锅芝麻酱制作商用技术配方
图片尺寸1242x1585
冬天来一碗热呼呼的烩麻食,一下暖和一整天,油泼辣
图片尺寸1920x1440
🔥.火锅必备!草原红太阳香辣原味火锅麻
图片尺寸790x718
妈妈做了50多年的麻食配方一定不要错过
图片尺寸1080x1440
一碗麻食,暖心又暖身 🍜
图片尺寸1080x1410
🍲家常烩麻食的温暖配方🥘 🍜想要在家制作一碗
图片尺寸1080x1410
6种口味鲜奶麻糍做法,摆摊必备!
图片尺寸1440x1890
健康美食 ,手工麻食好吃😀
图片尺寸2160x2880
手工麻食 就为了吃这个铁葫芦,盆都让我使坏了😂#味道好极
图片尺寸1440x2840
老陕人最爱:麻食的简单做法和美味秘诀
图片尺寸2319x3019
小吃配方
图片尺寸1589x2118