黄帝内经思维导图

黄帝内经思维导图一
图片尺寸1080x806
时期的思维导图笔记,当时中医内科主治考试需要考黄帝内经的经典原文
图片尺寸1500x1080
最早的中医书籍追溯到了黄帝内经,这是流传下来的中医理论基础典籍.
图片尺寸1561x2621
思维导图黄帝内经精华五脏六腑养生
图片尺寸690x533
《黄帝内经》思维导图.#每天学习一点点 #一起学习 #中医 - 抖音
图片尺寸1080x1952
黄帝
图片尺寸2428x1728
《黄帝内经》研究诸家
图片尺寸310x227
重读《黄帝内经》:上古天真论篇第一(1)
图片尺寸893x490
整理黄帝内经养生学
图片尺寸1080x1439
六腑的辩证思维导图606060
图片尺寸1080x881
《黄帝内经》思维导图(干货)《黄帝内经》是中国现存最早,影响 - 抖音
图片尺寸516x576
《道德经》思维导图
图片尺寸1500x1280
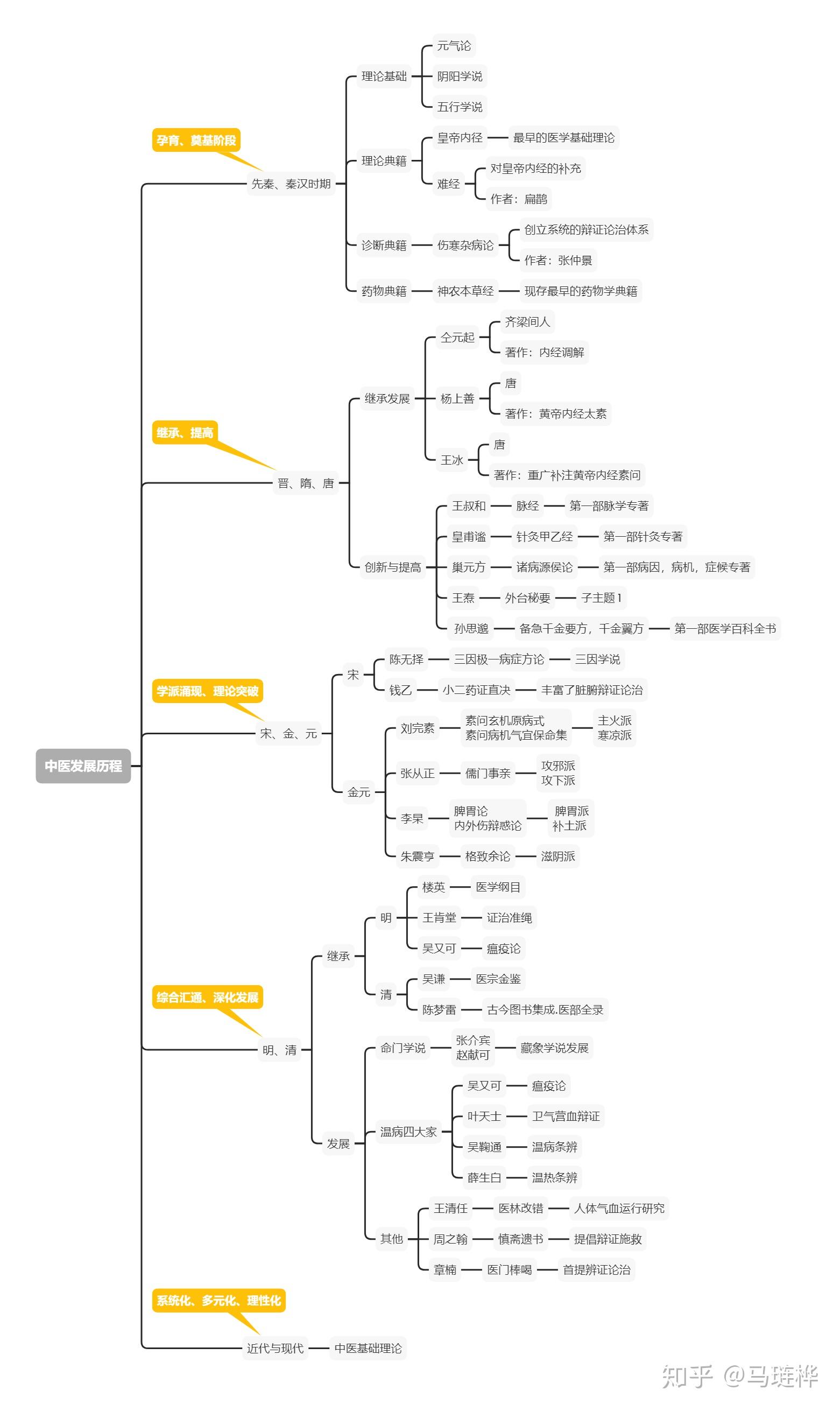
中医四大经典思维导图:《黄帝内经》《伤寒论》《金匮要略》《温病学
图片尺寸700x934
思维导图带你了解《皇帝内经》十二时辰养生法
图片尺寸1080x773
快乐读书吧 | 山海经思维导图
图片尺寸1755x1280
《伤寒论》六经辨证思维导图
图片尺寸750x1136
阴阳学说思维导图丨中医学
图片尺寸3750x4805
厚朴中医筑基一期部分课程思维导图随时更新
图片尺寸3808x5668
《伤寒论》六经辨证思维导图
图片尺寸750x673
2018大二轮高考总复习历史(专题版)专题3 古代中国的
图片尺寸629x635