黑龙江省简称

黑龙江(黑,哈尔滨)齐齐哈尔,佳木斯,大庆,牡丹江 吉林(吉,长春)通化
图片尺寸496x702
黑龙江省的简称(黑龙江省的简称和行政中心分别是什么)
图片尺寸647x854
黑龙江省,简称"黑",中华人民共 - 抖音
图片尺寸1440x1440
黑龙江省的车牌简称都是什么?黑l是哪里你知道吗?
图片尺寸238x390
黑龙江省的简称叫啥
图片尺寸690x1177
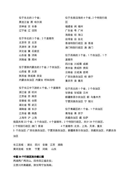
位于东北的3个省: 黑龙江省 黑 哈尔滨 吉林省 吉 长春 辽宁省 辽
图片尺寸496x702
黑龙江省各市车牌号简称,你都知道吗?
图片尺寸3413x1920
黑龙江省,简称"黑",省会哈尔滨市,地处中国东北部,北,东部与俄罗斯隔
图片尺寸640x286
黑龙江省,简称"黑",是中华人民共和国省级行政区,省会哈尔滨,地处中国
图片尺寸1080x1395
黑龙江省.简称"黑",辖12个地级市和一个地区,省会哈尔滨市 - 抖音
图片尺寸472x558
黑龙江省,简称"黑",省会哈尔滨,中华人民共和国省级行政区,是中国最北
图片尺寸600x503
p>黑龙江省,简称"黑",是中华人民共和国 a target="_blank" href="
图片尺寸1600x1462
p>黑龙江,简称"黑",是中华人民共和国 a target="_blank" href="
图片尺寸2186x3378
p>黑龙江,简称"黑",是中华人民共和国 a target="_blank" href="
图片尺寸4095x2735
这是我国的东三省 黑龙江省,简称黑,行政中心是哈尔滨.
图片尺寸1587x2245
《黑龙江省2017年农作物优质高效品种种植区划布局》(以下简称《区划
图片尺寸498x660
增设镇守黑龙江等处地方将军,简称黑龙江将军,管辖黑龙江将军辖区
图片尺寸932x1189
p>黑龙江省,简称"黑",是中华人民共和国 a target="_blank" href="
图片尺寸650x441
说到黑龙江,大多数人想到的是黑龙江省,简称黑,省会哈尔滨.
图片尺寸1269x1441
黑龙江省.简称"黑",辖12个地级市和一个地区,省会哈尔滨市 - 抖音
图片尺寸400x400