0-10v调光原理图

莱分享简单四步学会0110v调光接线
图片尺寸1920x1080
一种0-10v调光电路的制作方法
图片尺寸1000x666
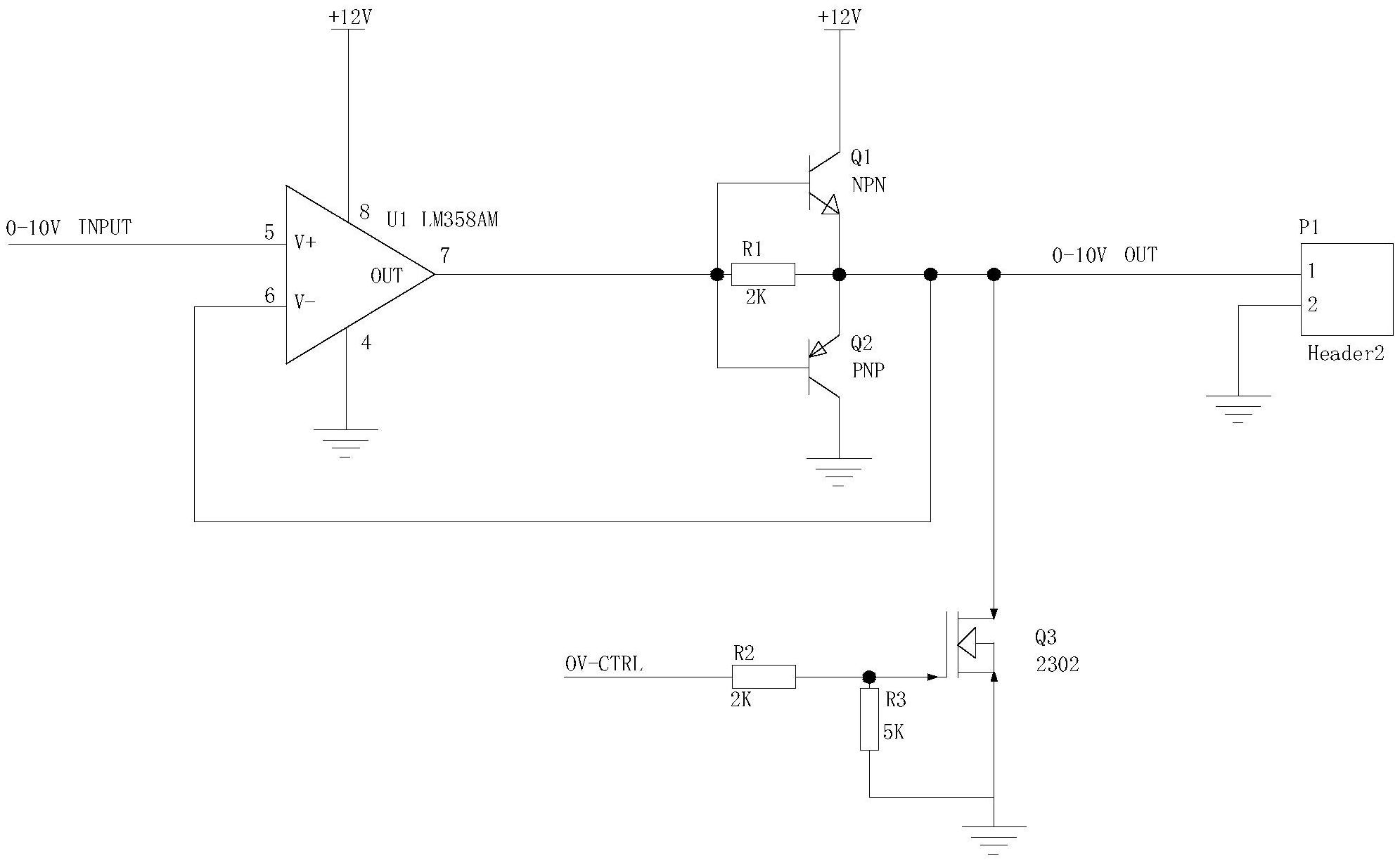
一种增强0-10v调光信号带载能力的电路
图片尺寸1991x1228
无线遥控调光中0-10v调光电源技术的应用:基于gp8101
图片尺寸620x527
一种0-10v调光线路隔离线路_cn201821920775.0_知雀网
图片尺寸1000x440
0-10v的基本原理是改变输入光源的电流有效值以达到调光的目的,即把0
图片尺寸640x375
一种0-10v小调光快速启动的控制电路的制作方法
图片尺寸555x1000
所有行业 灯具照明 灯饰配件 led 驱动器 一个 0-10v 可调光 led
图片尺寸1416x573
0-10v调光原理讲解-led/照明设计-世纪电源网社区
图片尺寸600x348
恒流0-10v&1-10v调光电源
图片尺寸800x1261
pwm调光 线性调光 0-10v调光 dali调光无频闪方案原理图
图片尺寸964x512
低电压0-10v调光对比通用调光 - 功芯技官网 一家专注于uvled紫光电源
图片尺寸940x724
gmx002 0-10v调光器扩流模块,0-10v转0-10v,100ma输出
图片尺寸640x671
一种应用变压器隔离的0/1-10v调光线路
图片尺寸1638x879
人体红外感应器的0-10v隔离调光线路的制作方法
图片尺寸907x357
0-10v反向调光led驱动电路的制作方法
图片尺寸1000x990
业界最精炼的智能调光的0-10v接口电路
图片尺寸960x720
设计具有0-10v模拟接口的调光led台灯-综合电源技术-世纪电源网社区
图片尺寸385x237
一种0-10v调光线路隔离线路的制作方法
图片尺寸1000x443
安全隔离型0-10v 1-10v led调光器开关(pwm.
图片尺寸500x367