0b2338ap应用电路图

图2a中的r3,r4 和c4 组成启动电路,为ap3768 启动提供启动电流,r5,r6
图片尺寸627x378
网卡电路原理图和pcb图
图片尺寸3565x2354
sy8270csy8286bsy8288sy8003ancp81215应用电路图
图片尺寸2675x1667
应用电路
图片尺寸512x575
循迹小车代码及电路图
图片尺寸907x545
升压型b电路和降压型b电路工作原理的详解
图片尺寸850x385
ob2338bap,ob2338bap pdf中文资料,ob2338bap引脚图,ob2338bap电路
图片尺寸827x1169
hk32851ap各部分电路原理简述
图片尺寸532x323
文档下载 所有分类 工程科技 电子/电路 > ob2338 datasheet ■ pda
图片尺寸622x305
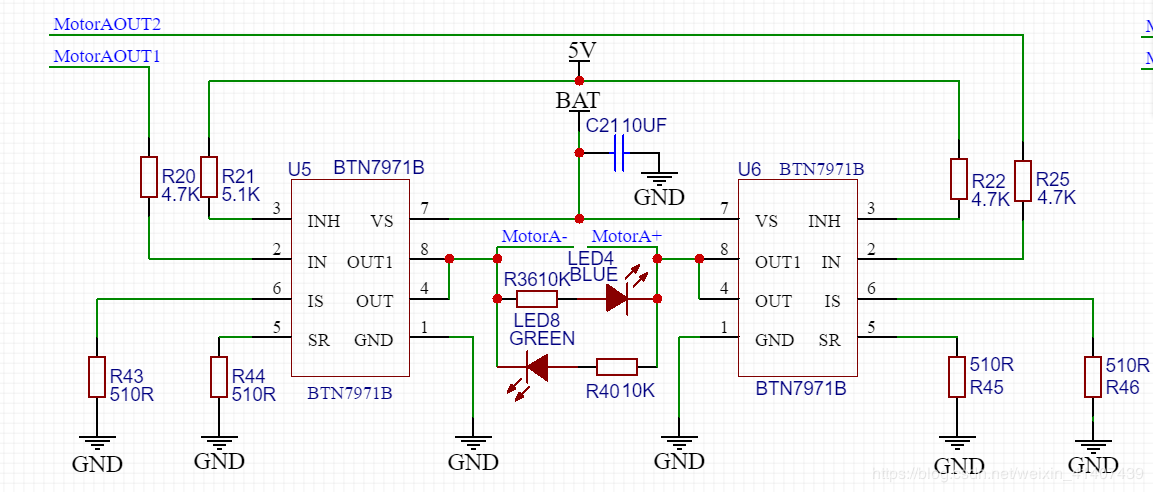
btn7971b驱动能用33v控制吗
图片尺寸1153x492
sp6516f 是一颗高性能的开关电源次级侧同步整流控制电路.
图片尺寸993x796
380_250
图片尺寸380x250
图4 辅助电源外部电路
图片尺寸867x731
1664_2338竖版 竖屏
图片尺寸1664x2338
分享8款100w功放电路图
图片尺寸769x608
免费文档 所有分类 工程科技 电子/电路 维修电工中级电子装接图 中级
图片尺寸1263x827
数字电子电路识图方法
图片尺寸2667x2076
ncp1207b电路图
图片尺寸583x326
hx710b电路图
图片尺寸669x447
led驱动电路原理图
图片尺寸1192x788