10kvpt柜原理接线图

这张10kv电气一次主接线图的错误您发现了吗?
图片尺寸1241x734
接下来,我们将深入探讨10kv高压开关柜的构成及其保护系统的运作原理
图片尺寸1111x1108
10kv线路操作
图片尺寸960x720
干货!10kv开关设备的一次系统方案及常见柜型,果断收藏
图片尺寸956x584
深入解析pt柜的多个功能与原理
图片尺寸829x761
图片尺寸1440x2062
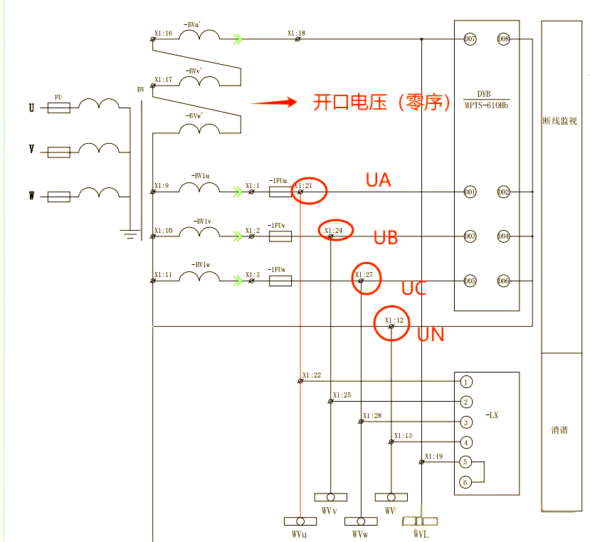
10kv开关柜pt消谐开口三角电压有关问题
图片尺寸450x571
特殊接线变电站10kv备自投设计及逻辑分析概览
图片尺寸1080x770
收藏‖深入解析10kv开关柜的控制原理
图片尺寸1056x735
课件10kv变电所工程识图
图片尺寸960x720
某生活小区10kv供配电一次系统设计
图片尺寸1000x890
为什么pt的二次回路只允许有一点接地?
图片尺寸1224x1293
施工图 变电站10kv高压柜二次改造的原理图,接线图一个月
图片尺寸1128x2008
10kv pt柜爆炸问题及4pt接线解决方案的深入分析
图片尺寸454x382
分布式光伏监控系统在10kv并网系统中的应用
图片尺寸382x430
某10kv进线隔离pt柜二次原理图
图片尺寸610x861
10kv配电设备详解
图片尺寸960x720
10千伏高压配电柜控制线路.#每天学习一点点进步一点点 #希
图片尺寸1920x2560
10kv母线分段,母联开关合位,两段母线pt投运
图片尺寸720x681
一文吃透10kv开关柜二次原理图,太实用了
图片尺寸1080x810