1117电路图

求讲解这个1117稳压电路图中各元件的作用
图片尺寸547x403
3稳压芯片怎么接 lm1117-3.3运用电路图
图片尺寸493x231
请问两个ams1117芯片,一个接5v电压,一个是锂电池供电,他们的输出引脚
图片尺寸893x405
ams1117 稳压芯片原理图实物管脚图以及接法
图片尺寸700x551
求助:我的as1117电路为何得到的输出电压为0?是哪个器件选择有问题吗?
图片尺寸603x289
电路收藏夹ams1117稳压电路
图片尺寸441x176
谁来分析下sc1117电路
图片尺寸426x385
ams1117输入电源加反后换元件
图片尺寸1053x304
关于lm1117可调电路
图片尺寸357x208
xb1117
图片尺寸1023x1527
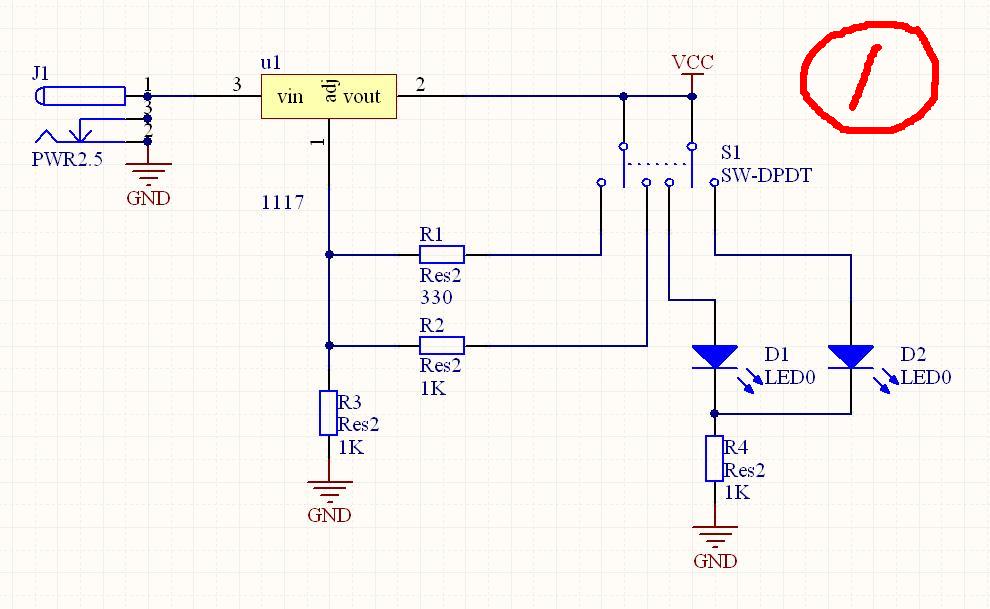
eda第一次课1117电路图的绘制
图片尺寸990x609
ams1117的使用须知说明
图片尺寸907x560
sc1117dg不用变压器开关电路
图片尺寸640x463
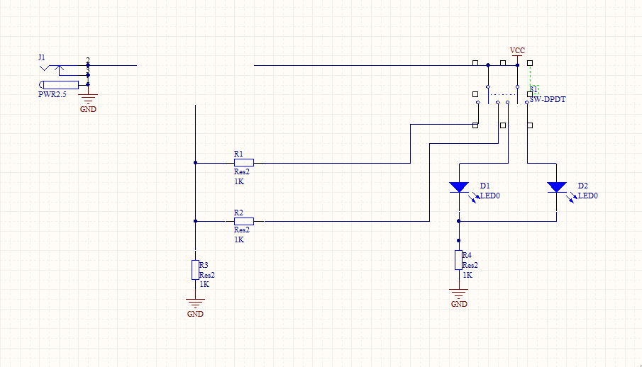
eda第一次课1117电路图的绘制
图片尺寸905x518
asm11175v转3.3v的电路
图片尺寸512x339
如何才能使用lm1117芯片把12伏电压降到33伏
图片尺寸1826x588
ams1117是什么芯片,ams1117 5.
图片尺寸640x268
lm1117-3.3运用电路图
图片尺寸373x261
关于lm1117-adj输出电压调节电阻的问题
图片尺寸765x387
ams1117是什么芯片,ams1117 5.
图片尺寸640x386