1200p60参数

一,华为p60这款手机的具体配置情况
图片尺寸720x1233
1200ap40,1200ap60,1203p60,1200p60-家电-数据之家
图片尺寸458x340
高科美芯云野 ncp1200p60 1200ap60 液晶电源块 dip-8脚
图片尺寸800x800
1200p60
图片尺寸733x227
全新原装 1200p60 ncp1200p60 dip-8直插 价优液晶电源管理芯片ic
图片尺寸800x800
一张图看懂华为p60pro系列配置差异 这次华为p60系列再度打磨提升了
图片尺寸960x1280
近日,华为p60系列正式发布,带来了全新的影像体验,唯一的遗憾可能就是
图片尺寸640x963
西门子ktp1200 12寸tft触摸屏
图片尺寸711x898
开关电源芯片1200p40 1200p60 资料
图片尺寸690x343
华为p60手机参数配置 华为p60手机参数配置怎么样
图片尺寸635x615
新国都k301fz银联刷卡机开关电源电路原理分析
图片尺寸1247x704
s7-1200 cpu模块-厦门电猫商城
图片尺寸970x1043
华为p60华为p60pro华为mate50pro哪个才是最优选
图片尺寸924x885
px100和p60参数对比px100预售价格却别p60便宜不少.
图片尺寸640x755
华为p60系列快速上手洛可可白你说的白是什么白
图片尺寸600x314
开关电源芯片1200p40 1200p60 资料
图片尺寸557x375
三,华为p60pro这款手机的具体配置情况
图片尺寸1658x2796
ncp1200d100r2 pdf下载及第2页内容在线浏览
图片尺寸989x1384
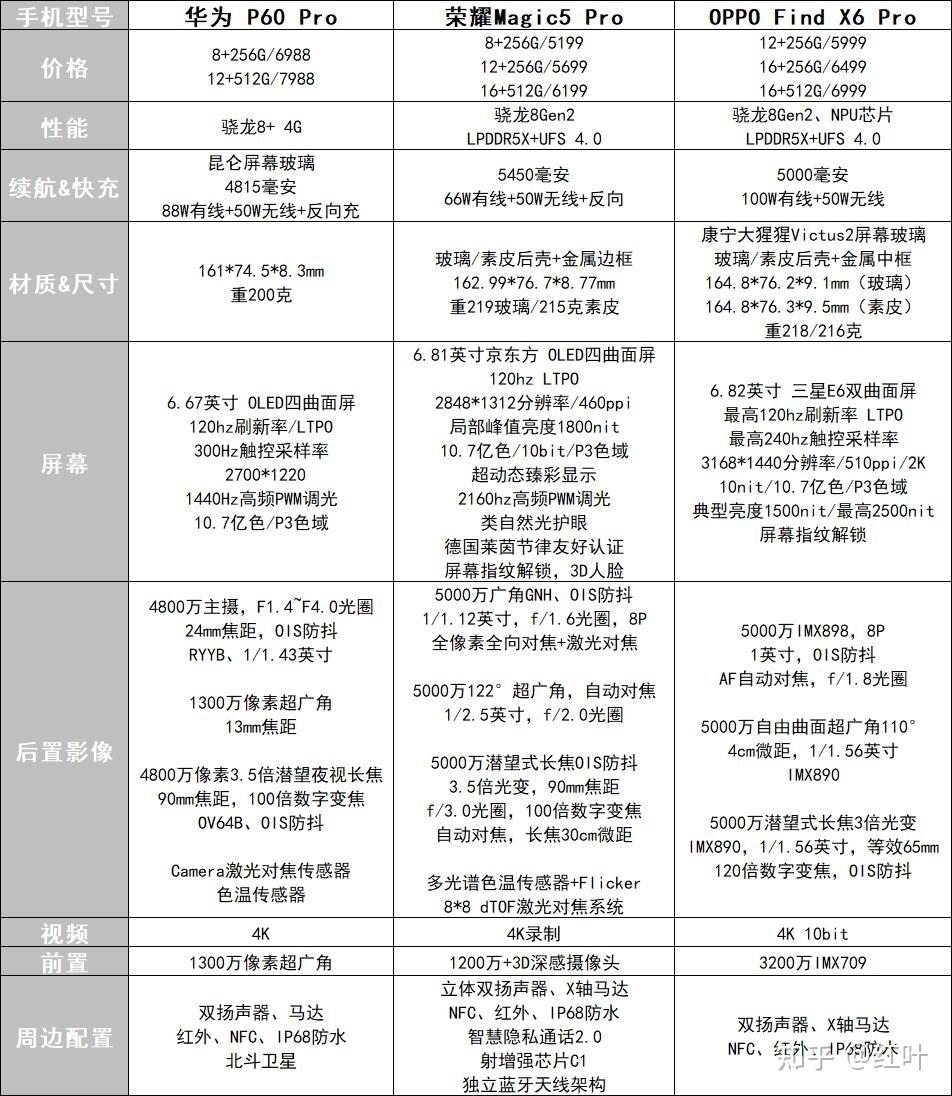
华为p60,荣耀magic5,oppo find x6,选哪个? - 知乎
图片尺寸952x1096
华为p60 pro配置汇总,对比华为p50 pro升级明显,将于3月23日发布,感
图片尺寸960x1280