12V升压3000v电路

求一个高效率升压电路
图片尺寸855x417
3000va逆变电源电路图
图片尺寸1650x1130
3000vadc12vac230v逆变器电路图原理图
图片尺寸1650x1130
3000va逆变电源电路
图片尺寸1650x1130
3000va逆变电源电路图
图片尺寸1650x1130
12v升压到20000v电路图及制作方法
图片尺寸470x260
直流12v电源升压.
图片尺寸480x328
采用三极管元件设计各种升压电路图
图片尺寸500x278
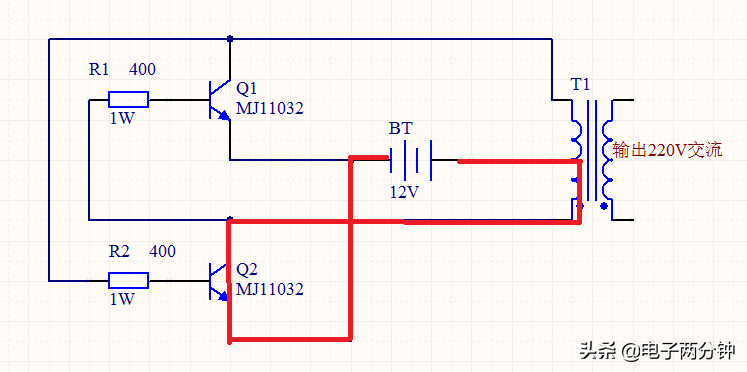
七款升压器12v升220v电路原理图详解
图片尺寸511x336
12v升压电路图汇总大全十款12v升压电路原理图详解
图片尺寸605x380
逆变器电路图 逆变器12v变220v3000w-北京百科网
图片尺寸747x372
升压输出式实用电路
图片尺寸1323x727
5v转12v升压电路图
图片尺寸400x370
放大至12v电路图及配件的详细说明 1,一般使用5v转12v升压芯片即可
图片尺寸846x395
12v升压到20000v电路图
图片尺寸470x260
用max761构成的5v-12v升压电源电路
图片尺寸1670x869
3.3v升压12v电路
图片尺寸500x375
5v转12v升压电路图
图片尺寸406x259
12v节能灯电路图12v自激逆变升压点亮日光灯的线路
图片尺寸617x384
12v230v1千瓦逆变器电路图
图片尺寸1650x1130