12v锂电池图纸

求一个能判断12v锂电池在放电的电路
图片尺寸905x721
12v锂电池保护板电路图
图片尺寸616x384
12v锂电池充电器电路图
图片尺寸576x576
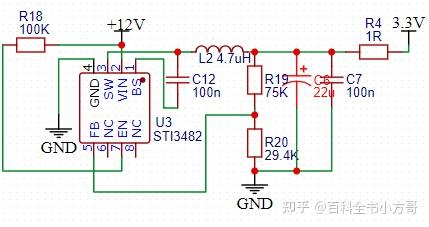
电池3v升到9 —— 12v的电路图帮忙找一下《输出很小的电流就行了!》
图片尺寸453x359
1v 12v 12.6v锂电池保护板 5a工作电流 精工方案
图片尺寸728x425
锂电池充电电路图
图片尺寸674x463
3串5a 12v 筋膜枪锂电池保护板 三角形电池侧边加板
图片尺寸880x707
2节串联锂电池充电管理芯片ic5v12v升降压解决方案
图片尺寸1299x578
12v40ah磷酸铁锂电池 价格
图片尺寸535x388
大电流开关型锂电池充电电路的设计
图片尺寸450x362
12v锂电池保护板电路图
图片尺寸615x422
一种用于24v锂电池与12v铅酸电池的双向互充系统的制作方法
图片尺寸1000x445
12v锂电池单片机提供了33v供电电压现在要测电量电压代替锂电池电压
图片尺寸429x227
12v电池充电器电路
图片尺寸916x432
三串3串4串12v200a锂电池保护板大功率逆变器三元聚合物铁锂3串37v分
图片尺寸750x600
12v到220v蓄电池(组)均适用的充电器电路图
图片尺寸729x350
三串12v锂电池保护护板逆变器路灯喷雾器三元3节pcb电路板
图片尺寸800x780
7折 4串锂电池保护板 逆变器 12v磷酸铁锂保护板 60a同口带均衡
图片尺寸656x515
2v360ah锂电池系统 - 电子电工图纸 - 沐风网
图片尺寸300x225
全球12v锂电池市场已迎来拐点,多家车载电池制造商争先入局
图片尺寸640x659