1n4007接法图解

菱悦图音导航一体机为实现启动不重启加电容
图片尺寸700x393
上图所示为西门子s7-200手册推荐的负载为直流感性负载时的接线图,也
图片尺寸640x431
64v台铃电动车刹车灯电路中1n4007 怎么接
图片尺寸464x273
1n4007怎么接电路降压
图片尺寸688x387
双键触摸式灯开关电路(1)_接线图分享
图片尺寸1073x565
怎么看电容跟二极管的正负极?二极管是普通的那种二极管吗?
图片尺寸467x280
64v台铃电动车刹车灯电路中1n4007 怎么接
图片尺寸450x238
求一个12v温控和延时的风扇电路送上xyz
图片尺寸450x458
这样的电路就不要用限流电阻了,用阻容式降压就可以了,你可以把灯接成
图片尺寸407x193
求一稳定,测试通过的,简单,单键开关电路,作电源通断控制开关用.
图片尺寸280x332
半波整流用1n4007二极管一个接到次极端,还用一个什么连接上,怎么连接
图片尺寸442x341
空调电容器怎么接线空调电容器接线方法
图片尺寸500x354
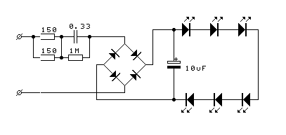
发光二极管串联可否代替电阻?
图片尺寸275x179
继电器线圈接的二极管上有蓝黄2个色环,可以用什么型号二极管替代
图片尺寸450x339
我想把5v转换成3.3v,连接3个in4007和一个电容,为什么输出是4.29v?
图片尺寸445x323
带电容380电焊机风扇接线图
图片尺寸600x376
二极管降压电路遇到的问题
图片尺寸1653x824
220v接1n4007全桥整流得到200v直流,需要接什么才能降压到5v
图片尺寸614x251
12v交流变直流问题?急
图片尺寸400x339
弄懂有关漏电保护器的这16问那就厉害了
图片尺寸500x280