2017年重大事件

2017年国内大事重大新闻盘点人民日报评选结果公布
图片尺寸500x707
2017年3月国内国际时事政治
图片尺寸650x875
求解答快快快.
图片尺寸640x960
公子摇身私子哥!垄断只因无对手,高低价位任权说
图片尺寸1532x2187
2017年上半年重大黑客事件盘点
图片尺寸325x696
2017年2月第3周国际时事政治新闻热点汇总.doc
图片尺寸993x1404
新闻资讯 新闻详情据了解,年度供应商廉洁共建大会上,东风公司向500
图片尺寸2350x1371
p>6·12平果县重大事件是指2017年6月12日9时许,广西平果县新安镇汤
图片尺寸1041x648
2017年高考政治必考十大热点事件新闻是什么呢?
图片尺寸900x1272
中国航天56年,载人航天20年大事记
图片尺寸550x651
2017年国家大事件【相关词_ 2017年国家重大事件】
图片尺寸550x265
宋汀曹伟2017年国际恐怖主义态势报告
图片尺寸679x436
2017中央一号文件《关于农业农村供给侧结构改革若干意见》
图片尺寸780x1103
快看央视315晚会曝光事件汇总原来这些全是坑
图片尺寸554x608
国务院新闻办公室发表2017年美国的人权纪录2017年美国侵犯人权事记
图片尺寸731x899
中听|女企业家讨工程款被捕事件,仍有多个疑问需要解答_六盘水市_项目
图片尺寸1080x1527
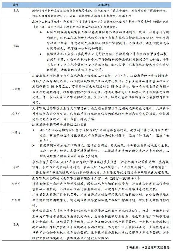
图2017年2月各省市相关政策及重大事件
图片尺寸576x832
的通知 让思想之光引领世界前行之路 2017年达沃斯日内瓦主旨演讲的
图片尺寸1200x871
2016年7月17日 中国青年报 海外华侨华人强烈谴责南海仲裁案 土耳其
图片尺寸1200x871
2016年人民日报部分重大事件报19份
图片尺寸768x1024