2020全国一卷理综

2020年全国1卷高考理综真题试卷【高清精校版】
图片尺寸1000x1400
2020年全国一卷理综物理试卷
图片尺寸800x1132
2020年高考理综全国一卷真题,考生反映整体不难,生物很简单
图片尺寸930x1335
2020广东高考全国Ⅰ卷理综真题
图片尺寸1200x1707
2020年全国一卷高考理综生物试题
图片尺寸948x1363
2020年全国1卷高考理综真题试卷【高清精校版】
图片尺寸1000x1400
启光教育2020年5月全国统一模拟考理综试题及参考答案
图片尺寸752x1132
2020年全国卷Ⅲ高考理科综合试题及答案
图片尺寸920x1302
【理科综合模拟】2020年全国Ⅰ卷理综高考试题word版(含答案).doc.
图片尺寸800x1120
2020高考全国1卷理综化学试题
图片尺寸1080x12216
2020全国卷1高考理综试卷及参考答案图片版
图片尺寸600x918
2020全国卷一理综答案解析官方版全国1卷理综真题试卷
图片尺寸600x848
2020年全国普通高考统一模拟试题衡水金卷理综试卷
图片尺寸1653x1145
2020全国卷1高考理综试卷及参考答案图片版
图片尺寸600x918
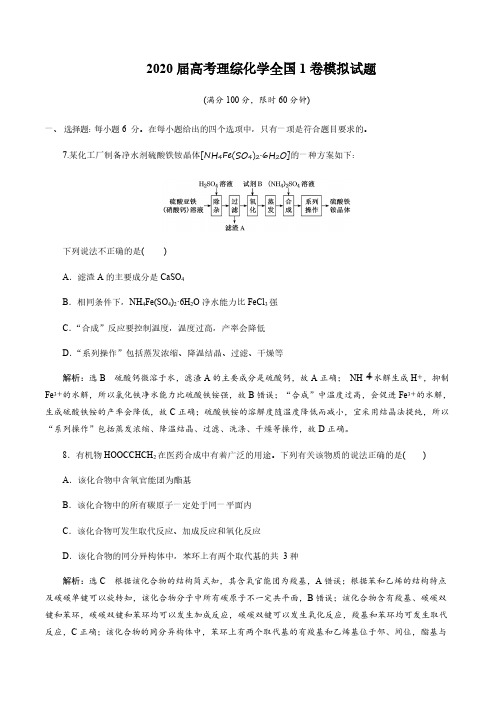
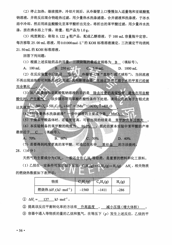
2020 届高考理综化学全国 1 卷模拟试题 (满分 100 分,限时 60 分钟)
图片尺寸496x702
2020高考理综真题(全国卷1,2,3)含答案解析,建议打印
图片尺寸589x773
2020年全国高考理科综合试题Ⅱ卷物理部分
图片尺寸920x1302
2020全国卷一理综答案解析官方版全国1卷理综真题试卷
图片尺寸600x848
2020年全国i卷福建高考理综真题及参考答案
图片尺寸600x918
【理综】2020年高考真题(全国一卷二卷)试卷及答案解析
图片尺寸562x799