2021年4月30日图片

2021年4月30日你适合穿什么71
图片尺寸1080x1440
每日一签2021年4月30日精辟的生活语录
图片尺寸660x1354
原创日运12星座2021年4月30日运势播报
图片尺寸663x540
2021年4月30日 lemon tim版本5.1.
图片尺寸1080x540
北京2021年4月份天气预报30天查询 北京2021年4月天气记录查询
图片尺寸500x518
睢宁早参(2021年4月30日)
图片尺寸641x481
【南粤红色印记每日一学】2021年4月30日
图片尺寸712x582
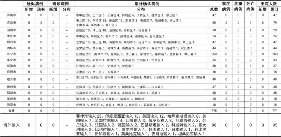
2021年4月30日0时至24时山东省新型冠状病毒肺炎疫情情况
图片尺寸1080x1120
太原市2021年"五一"天气预报(4月30日~5月5日)
图片尺寸640x427
2021年4月30日0时至24时山东省新型冠状病毒肺炎疫情情况
图片尺寸1080x529
原创2021年4月30日星期五早上好问候祝福动态表情图片
图片尺寸640x866
原创2021年4月30日星期五早上好问候祝福动态表情图片
图片尺寸600x579
你好西安丨新闻速递 2021年4月30日
图片尺寸690x1141
关于《萧山区进化镇国土空间总体规划(2021-2035年)》(草案)的公示
图片尺寸1076x1522
保定最新限号4月份限行保定限号2021年4月最新限号表
图片尺寸600x400
2021年亚冠决赛时间2021年亚冠决赛次回合回放
图片尺寸600x400
青州市气象局2021年04月30日14时55分发布雷电黄色预警信号
图片尺寸713x860
2021年4月30日赤壁市城镇生活饮用水日监测结果公布
图片尺寸800x587
2021年4月30日随拍之八新东路周边着花大丁草三图.
图片尺寸1707x1280
公元2021年4月30日(03月19日),周五公元2021年4月26日(03月15日),周一
图片尺寸546x421