2048游戏流程图

javascript小游戏--2048(程序流程图)
图片尺寸570x627
小游戏2048最佳算法怎么实现?思路全解析!
图片尺寸1013x717
java课程设计——2048小游戏(红红火火恍恍惚惚还很困)
图片尺寸951x829
python2048游戏的实现
图片尺寸828x779
qt实现的2048游戏——c 课程设计 - avery
图片尺寸474x688
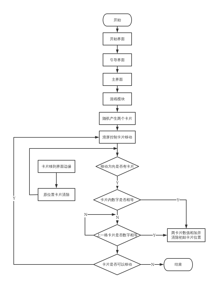
2048游戏业务流程图
图片尺寸748x989
java课程设计——2048小游戏(红红火火恍恍惚惚还很困)
图片尺寸1388x787
基于java的2048小游戏设计
图片尺寸641x712
2048小游戏java源码解析及源代码打包
图片尺寸485x455
python实现2048游戏二
图片尺寸548x566
cocos2d-x游戏之2048
图片尺寸599x345
2048_2606竖版 竖屏
图片尺寸2048x2606
java语言超简单代码实现2048小游戏
图片尺寸795x747
c语言c 编程〗2048游戏源码分享.#c语言 #程序代 - 抖音
图片尺寸1080x1440
c语言实现简易2048小游戏
图片尺寸556x340
感谢老徐同志传授秘诀但我还是没成功作弊一波#2048小游戏
图片尺寸1080x1439
c 编程之2048游戏源码分享.#c语言 #程序代码 #编 - 抖音
图片尺寸768x1024
二零四八游戏哪个更好玩 2024热门2048游戏汇总
图片尺寸554x249
2048怎么玩游戏技巧分析2048技巧窍门
图片尺寸500x439
c语言/c 游戏源码分享—今天是2048游戏!
图片尺寸960x1280