220v转5v简易电路

如何将交流点220v转换为稳定的5v直流电源(电路图)
图片尺寸1184x434
怎么制作5v的直流稳压电源
图片尺寸949x376
小白入门,制做220v转5v直流电源模块,怎样选择220v到12v变压器
图片尺寸1102x412
求220v转5v,最大电流在1a左右的开关电源电路图,急需,谢谢
图片尺寸1010x387
220v交流电变5v直流电路
图片尺寸729x225
交流220v转直流5v什么方案最简单稳定或者dc12v转dc5v
图片尺寸1084x540
220v转5v220v转12v非隔离电源模块
图片尺寸754x365
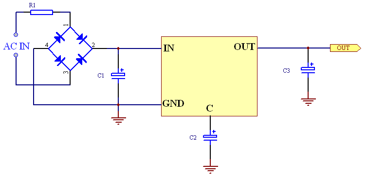
小型交流220转直流5v电路
图片尺寸619x331
protues模拟220v转5v的直流稳压电路
图片尺寸1018x479
用变压器制作单片机用的5v直流电流
图片尺寸1280x343
设计交流220v转为正负5v的电路,我采用变压后通过单相桥式整流 7805
图片尺寸919x515
220v交流转5v直流电路的问题输出电流存在波动
图片尺寸1038x385
dk1203开关电路220v转5v求助
图片尺寸1159x448
把下图电源改一下220v交流电转换为5v直流电,求画电路图
图片尺寸679x428
我有一个12v的交流变压器,如何把他的输出电压变成直流5v/2a
图片尺寸415x300
220v转5v开关电源电路500ma可行
图片尺寸1362x643
5v直流转交流电路
图片尺寸320x489
可以把一个220v转5v交流输出的变压器,变成一个是5v直流输出的电源吗?
图片尺寸433x350
220v转5v220v转12v非隔离电源模块
图片尺寸583x218
求220v经变压器输出9v然后整流输出5v3a的电路图
图片尺寸1280x720