2212ap电路图

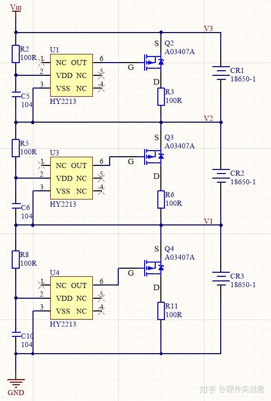
锂电池均衡充电电路
图片尺寸534x788
2212_1404
图片尺寸2212x1404
1601_2212竖版 竖屏
图片尺寸1601x2212
图2a中的r3,r4 和c4 组成启动电路,为ap3768 启动提供启动电流,r5,r6
图片尺寸627x378
图4 辅助电源外部电路
图片尺寸867x731
图1 基于ap3766的led驱动电路原理图该方案特点如下:1.
图片尺寸400x203
求pt2262/2272无线发送接收模块电路原理图,要用protel 99e画的,万分
图片尺寸875x641
一种高精度pwm降压型dc-dc转换器的设计
图片尺寸600x646
ob2538ap,ob2538ap pdf中文资料,ob2538ap引脚图,ob2538ap电路-data
图片尺寸827x1169
三极管如何驱动双色led
图片尺寸534x663
基于ap3766的高功率因数非隔离led驱动电路原理图
图片尺寸970x492
uc3842典型电路
图片尺寸830x532
ccd驱动脉冲发生电路—www.schuitron.com
图片尺寸479x329
2212_3221竖版 竖屏
图片尺寸2212x3221
ob2211 pdf下载_ob2211供应商_pdf文件在线浏览页面【1/11】-天天ic网
图片尺寸995x1577
【ob2211/ob2212初级端调节pwm功率开关概述ob2211 / ob2212是离线pwm
图片尺寸827x1169
> ta7417ap
图片尺寸826x1168
o 引言直接耦合式宽频带功率放大器是模拟电路中的一个综合性设计课题
图片尺寸500x368
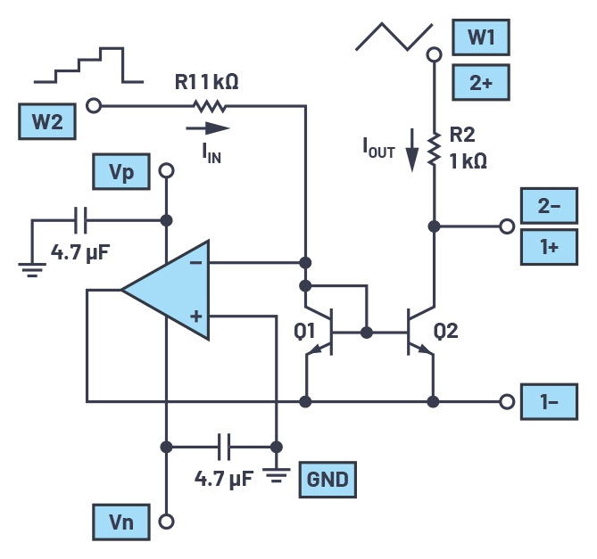
放大器(例如adtl082)■ 两个小信号npn晶体管(2n3904或ssm2212)
图片尺寸669x627
三洋电源电路图80p
图片尺寸673x345