232串口接线图

rs232空串口联网转换器连接示意图
图片尺寸765x450
rs232串行通信原理全双工案例分析一看就懂
图片尺寸640x460
rs232串口接线图 免费版已下架
图片尺寸474x504
9针rs232串口接线图以及接线方法
图片尺寸751x305
常见串口通讯plc与rs232/rs485/rs422接线图 - 抖音
图片尺寸589x1053
rs232接口连线图
图片尺寸600x410
usb检测串口是哪个角_rs232串口线引角定义/交叉线/直通线
图片尺寸615x427
9针rs-232串口(db9)
图片尺寸270x200
9针rs232串口接线图以及接线方法
图片尺寸738x350
rs232rs485串口接线详解
图片尺寸552x396
232接口详细接线图 可以不必对颜色只要按直连和
图片尺寸540x289
串口连接线制作方法com线制作rs232.docx
图片尺寸993x1404
rs232rs485串口接线详解
图片尺寸536x312
图9-6 串口连接图
图片尺寸3096x1467
rs232和rs485串口区别:rs232接口九针连接器示意图
图片尺寸595x273
rs-232 接口(3)
图片尺寸426x266
斑马条码打印机rs232串口线缆线序图
图片尺寸323x268
欧姆龙各型plc rs232接线图(之三)
图片尺寸511x260
计算机串口rs232的针脚定义是什么
图片尺寸564x370
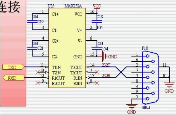
实现luttl电平与rs-232电平之间的转换,本文设计使用一路rs-232串口
图片尺寸503x306