24c04烧写电路图

s3c2410x的i2c控制器及其应用开发
图片尺寸508x283
24c04中文资料
图片尺寸900x1390
2,at24c04之准备工作 首先,我们先查看一下实验板上面的接线图.
图片尺寸408x320
电脑/网络 硬件 用这个电路图,然后买isp烧写器,复位端与vcc间的电阻
图片尺寸1198x1004
请问i2c总线at24c04的电路图是如何设计的?
图片尺寸960x579
fpga驱动24c04实现读写操作,提供工程源码和技术支持
图片尺寸611x417
求stc单片机的怎么串口烧写,最好有个烧写器的电路图给我,邮箱
图片尺寸969x661
用24c04与单片机设计电子密码锁程序protues仿真1602lcd显示
图片尺寸703x587
其中p1是给烧写器留的接口,j3和j4是留的排插,用于拓展模块,比如万年
图片尺寸949x648
【国货之光】gd32e230f4使用硬件iic dma读写24c04
图片尺寸654x479
咨询下,ir2104烧毁的原因(非典型接法)
图片尺寸484x503
at24c04
图片尺寸220x116
仅用于编译或烧写程序使用,3路ldo分别提供后端处理器和模拟电路电源
图片尺寸1222x788
stm32烧写程序stlinkv2调试下载器实物和连接方式
图片尺寸288x264
e2prom芯片24c02的读写程序
图片尺寸434x292
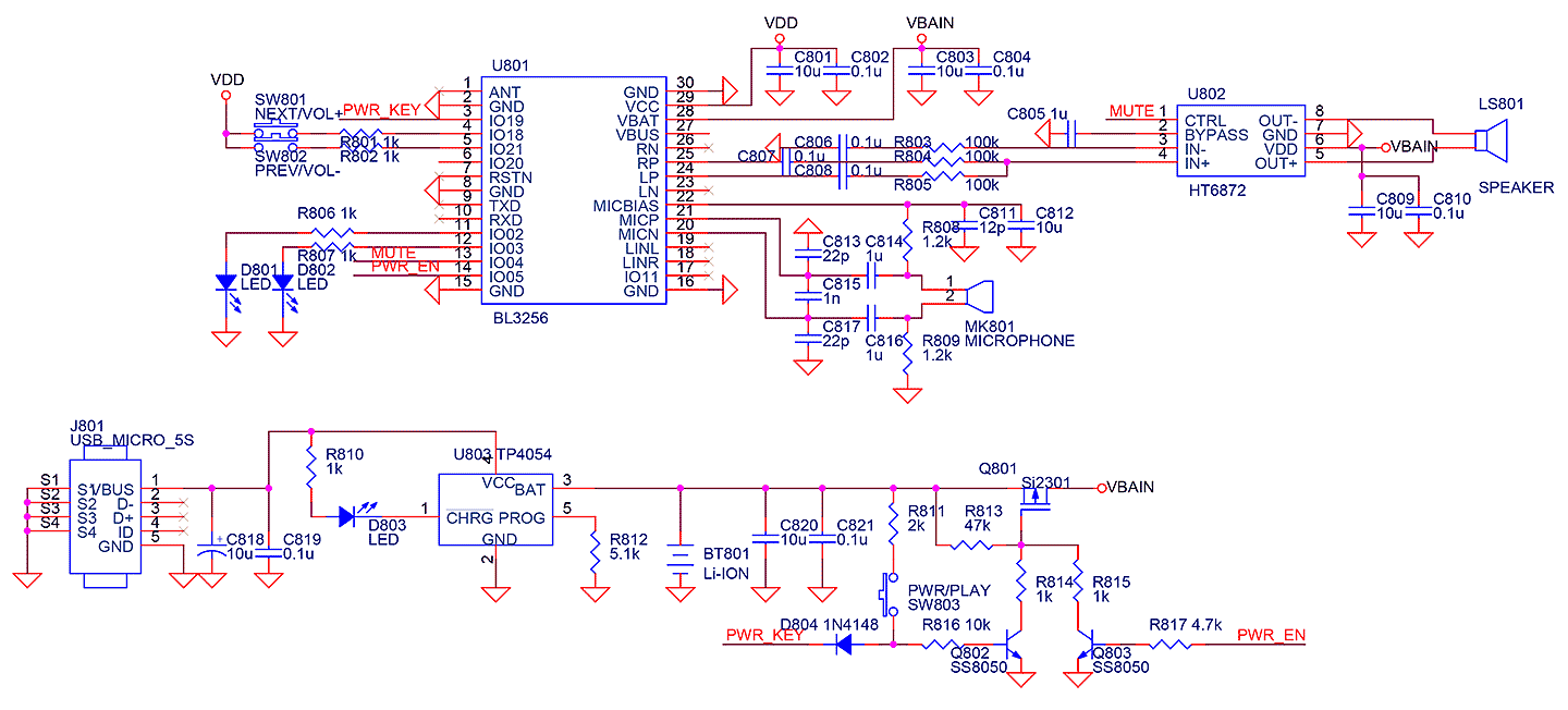
给它配外围电路,原理图如下,基本是照抄手册:我选的模块是beken公司的
图片尺寸1440x652
关于芯片在烧写程序时的硬件看门狗喂狗的问题
图片尺寸1424x470
24v/40w电源电路
图片尺寸1283x561
atmel 24c64存储器的编程器图纸
图片尺寸455x279
第10章 自制简易jtag下载烧写工具
图片尺寸575x458