24v转3.3v稳压芯片

dc-dc30v降压24v,12v,5v,3.3v/3a同步降压稳压芯片
图片尺寸640x359
dcdc12-80v降压(转)3.3v电源芯片
图片尺寸552x552
使用数字芯片将5v转3.3v方案电路图_5v转3.6v最便宜方案-csdn博客
图片尺寸732x253
原装稳压降压芯片xl1509-3.3ve1adjadje15v贴片芯片
图片尺寸800x800
0/tr降压开关稳压器芯片适用3.3v-60v输入电压系统-阿里巴巴
图片尺寸360x360
36v转24v转20v转15v转12v转9v转5v转33v转3v芯片dcdc降压和ldo稳压
图片尺寸626x258
3 3.3v低压差线性稳压芯片
图片尺寸900x745
36v转24v转20v转15v转12v转9v转5v转33v转3v芯片dcdc降压和ldo稳压
图片尺寸956x426
ld1085d2t33r 3.3v低压差线性稳压芯片
图片尺寸900x745
24v转5v,24v转3.3v稳压芯片的电路图,,pcb和bom
图片尺寸519x256
贴片spx1117m3-l-3-3tr稳压器ldo800ma3.3vsot-22310只芯片
图片尺寸800x800
qx2303l33t 丝印e33k sot23-3贴片 转3.3v芯片 升压型变换器
图片尺寸1000x1000
一套稳定的5v转3.3v芯片选择与应用方案-电子发烧友网
图片尺寸952x418
3v稳压ldo 3.3v 丝印662k 低压差电压稳压器芯片 sot sc662k
图片尺寸310x310
3v 贴片to-23-5低压差稳压芯片-阿里巴巴
图片尺寸360x360
0v/3.3v/12v/adj 贴片to-263-5 稳压降压器芯片-阿里巴巴
图片尺寸800x800
dcdc sl3037b 降压恒压 消防应急灯电源芯片 60v耐压降压3.3v
图片尺寸1073x481
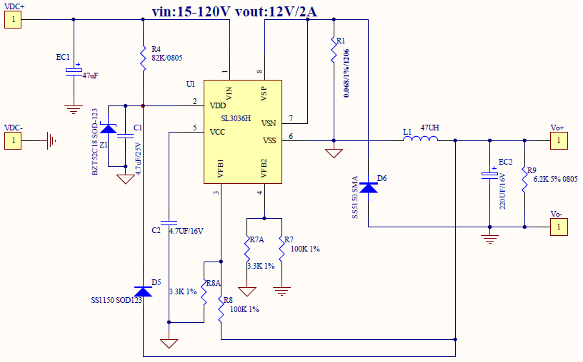
sl3036 72v降压5v/3.3v电源芯片 森利威尔电子低功耗芯片
图片尺寸816x508
xc6206p332mr线性ldo三管3.3v稳压器芯片 印字662k 封装sot-23
图片尺寸800x800
3 ,ldo稳压芯片3.7v和5v输入电压采用ldo了,在电流不大的情况下.
图片尺寸1268x575