24v逆变器接线图

拆修24v2000w逆变器,绘制电路原理图(taiji tj-2000f)
图片尺寸1380x975
将蓄电池的12v/24v/48v/96v直流电通过太阳能逆变电源变成220v/110v的
图片尺寸709x709
我有两个不同容量的电瓶,想同时给一个逆变器供电,大家看看我这样弄行
图片尺寸816x612
太阳能发电逆变器接线图
图片尺寸750x561
光伏离网逆变器接线图
图片尺寸750x750
常发 新款大功率8串24v锂电池保护板 bms 逆变器户外房车储能系统
图片尺寸800x800
拆修24v2000w逆变器,绘制电路原理图(taiji tj-2000f)
图片尺寸1380x975
背光逆变器驱动_接线图分享
图片尺寸1081x838
嘉佰达7串24v锂电池保护板 逆变器软包60a同口充电均衡三元保护板
图片尺寸790x1269
家用太阳能逆变器接线图
图片尺寸750x750
逆变器输出升压电路原理图
图片尺寸3837x1909
700w/1000w立式逆变器接线图
图片尺寸843x544
工频逆变器立式带轮子款/1-12kw(dc12v/24v/48v/72v)(7-12kw不要轮子
图片尺寸717x366
拆修24v2000w逆变器,绘制电路原理图(taiji tj-2000f)
图片尺寸1380x1035
简单的逆变器电路-接线图-接线图网
图片尺寸950x565
电瓶车逆变器接口(电动车逆变器接线)
图片尺寸500x643
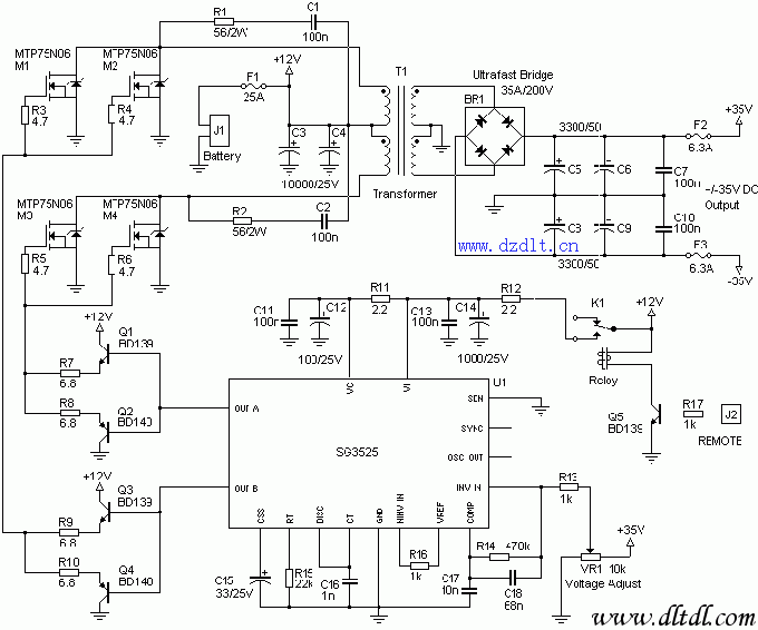
易制的正弦波逆变器(用sg3525)_接线图分享
图片尺寸729x484
24v转正负15v输出的电源电路_接线图分享
图片尺寸680x566
12v/24v转110v/220v修正弦波c型功率1000w车载太阳能光伏逆变器
图片尺寸750x701
欣顿hdsx三进三出逆变器接线图
图片尺寸600x797