2501芯片引脚功能图

台湾松翰单片机sn8p2501d单片机sop-8原装
图片尺寸694x305
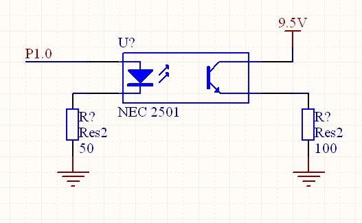
nec2501光耦引脚图及应用电路
图片尺寸306x345
nec2501光耦使用问题
图片尺寸527x325
松翰sn8p2501d单片机编程芯片解密产品开发pcb设计抄板ic烧录程序
图片尺寸761x416
nec2501光耦引脚图及应用电路
图片尺寸826x648
串接-电路图-电子产品世界
图片尺寸1351x1743
矽源特chipsourcetek-cst6118 8v是一款单通道无刷直流电机驱动芯片
图片尺寸600x450
芯片3842各引脚功能
图片尺寸377x172
r2501 ps2501-1 2501 光耦 光电耦合器 直插dip-4脚 ic芯片
图片尺寸800x800
常用芯片引脚图
图片尺寸920x1302
芯片引脚说明.doc
图片尺寸268x293
引脚图
图片尺寸750x1198
微机原理及应用->stc25f2k60s2单片机增强型8051内核
图片尺寸883x635
芯片引脚说明.doc
图片尺寸422x247
cd4011芯片功能介绍,cd4011引脚图及作用,一文教你读懂cd4011
图片尺寸880x880
kl2501-l 晶体管光耦 晶台光电 直插 铜脚 dip4 光电隔离器耦合器
图片尺寸750x750
芯片引脚对应图.png
图片尺寸1098x568
中文资料规格书产品文档pdf数据手册引脚图芯片概述_电子_器件_电流
图片尺寸311x206
芯片引脚图
图片尺寸586x405
直插/贴片光耦 r ps2501 dip-4 8脚 sop-16 ps2501l-1 2501l-2
图片尺寸800x800