2n60开关电源电路

发个2n60为辅助电源的图纸
图片尺寸1109x542
开关电源各种经典电路图详解
图片尺寸920x1302
2n60开关电源电路图
图片尺寸500x198
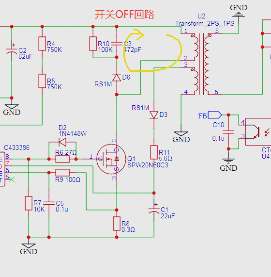
电源书籍下载 历届会议资料10问答币 如下图所示:如果2n60导通的
图片尺寸760x659
开关电源电路图详解
图片尺寸920x1302
稳压电源dcdc电源开关电源等详细电路图
图片尺寸554x254
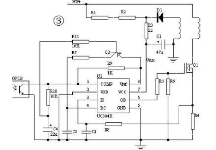
加到场效应开关管q1(2n60b)的漏极,为电源电路提供工作电源;同时,交流
图片尺寸1464x983
绿色天使电源烧开关管是怎么回事
图片尺寸622x491
下一页 你可能喜欢 ac-dc电源 开关电源电路图 维修手册 开关电源芯片
图片尺寸1529x828
采用2n60的atx辅助电源维修
图片尺寸1204x630
开关电源_电路
图片尺寸1392x850
2n60照明电路图
图片尺寸600x428
60w开关电源原理图及pcb
图片尺寸478x242
稳压电源,dc-dc电源,开关电源等详细电路图
图片尺寸531x340
开关电源_电路
图片尺寸1156x869
单管开关电源电路
图片尺寸1217x638
开关电源实验报告 一 开关电源原理 如下图30w开关电源电路图所示,市
图片尺寸1114x412
开关电源_电路
图片尺寸1716x1047
开关电源电路图详解
图片尺寸668x395
2,基于pwm控制的开关电源设计 pwm控制的开关电源电路原理如图2
图片尺寸480x275