2sc3355天线放大电路

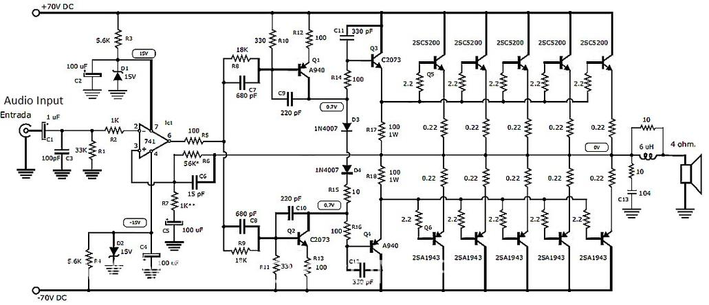
低音炮功放电路图及低音炮分析
图片尺寸640x476
几种简易电视天线放大器电路图
图片尺寸564x378
简易天线放大器
图片尺寸803x405
30mhz天线放大器电路 C电路图 C电子工程世界
图片尺寸960x370
🔍 探索基本放大电路的奥秘
图片尺寸1080x1386
音频放大器的重要性和多样性应用
图片尺寸1031x444
无线电发射电路
图片尺寸549x474
收音机-电子发烧友网
图片尺寸1692x1255
单管fm天线放大器
图片尺寸603x308
双级天线放大电路 : 455khz选频放大
图片尺寸1407x1087
共集放大电路:电压跟随器的秘密
图片尺寸1600x870
🔍 三极管放大电路解析
图片尺寸1080x1517
otl低频功率放大电路
图片尺寸1754x2479
【松下伺服系统故障全面攻略】:5个步骤解决常见报警问题
图片尺寸972x540
基于2sk4037的射频功率放大电路实验
图片尺寸1132x680
几张耳放电路图,结尾附送一张频谱灯原理图
图片尺寸1440x2304
模电实验同相比例运算放大电路
图片尺寸1080x673
40瓦调频广播放大器原理及电路
图片尺寸662x474
拆运放前要先考虑运放在电路中起到什么作用
图片尺寸696x612
请教:ne5532唱头放大器线路图可用于t4p动磁唱头吗
图片尺寸2261x1695