3.7v升压12v

7v升压模块3.7v-12v功率60瓦 - 抖音
图片尺寸1440x1920
输入3.7v升压5v,3.7v转5v电路图芯片_输出_电压_电流
图片尺寸1109x655
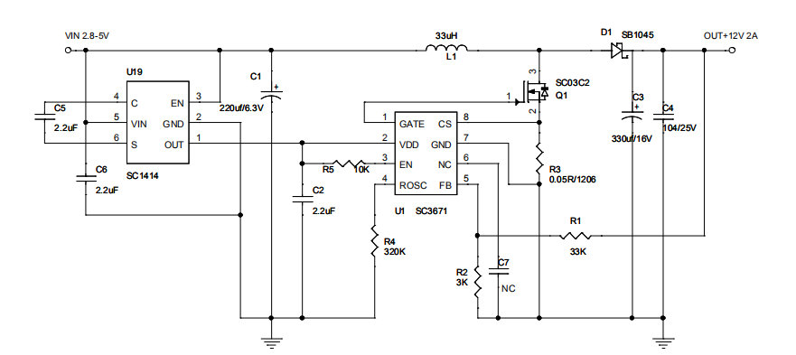
求一个3.7v升压 12完整电路图输出2a
图片尺寸600x366
远翔dc dc升压ic 3.7v升压5/9/12v 5 - 抖音
图片尺寸1170x1119
3.7v锂电池升压电路_锂电池升压5v电路图
图片尺寸1269x519
3.7v升压12v升压器电路图大全
图片尺寸525x318
求助电子爱好者,3.7v升5v,2.5a的升压电路
图片尺寸627x467
输入3.7v升压5v,3.7v转5v电路图芯片_输出_电压_电流
图片尺寸987x385
3.7v锂电池升压电路_锂电池升压5v电路图
图片尺寸960x472
锂电池升压 3.7v转12v迷你dc dc升压模块 12v输出 支持5v
图片尺寸310x310
3.7v升压5v电路图
图片尺寸648x312
12v可调升压模块c口37v18650锂电池升5v充电放电一体type
图片尺寸1601x1601
4v唱戏机音响箱头灯通用12v【图片 价格 品牌 报价】-京东
图片尺寸350x350
将3.7v 直流电升压到12v 给 led灯供电,使得光子嫩肤仪的功率更大.
图片尺寸478x221
求3.7v升压到5v的电路图
图片尺寸470x328
3.7v升压到5v的芯片方案和电路图-电子电路图,电子技术资料网站
图片尺寸658x367
3.7v 5v 7.4v12v 24v 信号工作灯线性降压恒流 调光无频闪 sl8700
图片尺寸1013x503
3.7v升压12v2a大功率升压芯片马达驱动
图片尺寸881x393
求12v直流电转3.7v直流电电路图
图片尺寸546x296
fs2117支持3.7v同步升压5v2.4a锂电池升压ic芯片
图片尺寸640x286