300850目标价

新强联(300850)4月24日主力资金净卖出2296.60万元
图片尺寸680x245
基金定投
图片尺寸1080x1439
新强联3008503月28日北向资金增持1663万股
图片尺寸365x245
8级六角螺栓红本价
图片尺寸870x1065
定投实盘
图片尺寸1080x1440
定投基金
图片尺寸1080x1440
风电设备重大利好下300850新联强如何走
图片尺寸578x276
转型舵手蔡强离任,谁来"接棒"千亿太保寿险总经理?
图片尺寸640x467
新强联(300850)公司主营业务为大型回转支承和工业锻件的研发,生产和
图片尺寸1200x2200
42%)(300850)3月15日在机构调研时表示,从2024年起,公司的风电主轴
图片尺寸688x360
转型舵手蔡强离任,谁来"接棒"千亿太保寿险总经理?
图片尺寸640x191
风电设备迎利好上市公司股票大涨如何进行股票估值
图片尺寸2377x1281
预见2024:《中国轴承制造行业全景图谱》(附市场规模
图片尺寸659x903
新强联300850:龙头股,回顾近30个交易日,新强联股价上涨8.
图片尺寸750x400
王者寻龙
图片尺寸1406x110
280,-0.10,-0.49%)(300850)4月26日披露2024年一季报.
图片尺寸688x360
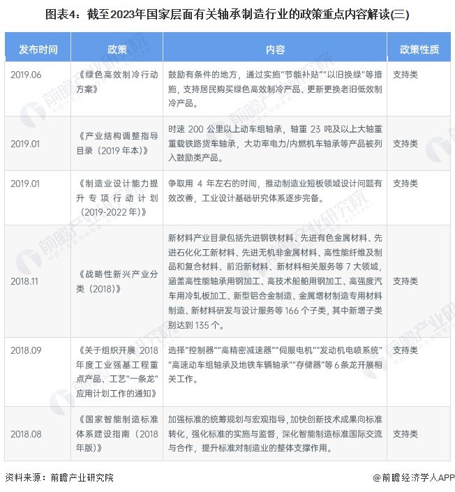
重磅2024年中国及31省市轴承制造行业政策汇总及解读
图片尺寸650x685
风电设备重大利好下300850新联强如何走
图片尺寸617x735
每日榜单铸件概念上市公司3月28日市值排行榜
图片尺寸750x400
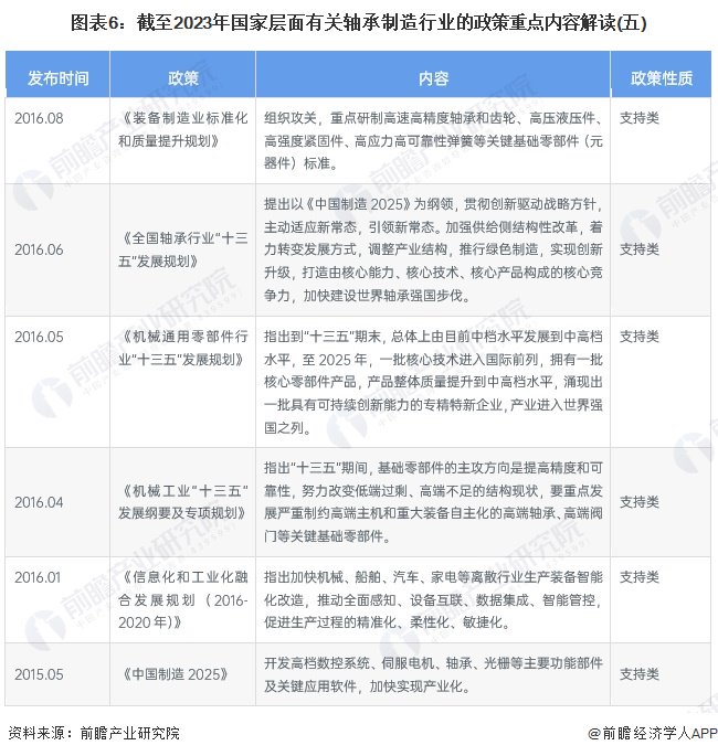
重磅2024年中国及31省市轴承制造行业政策汇总及解读
图片尺寸652x705