3d建模流程图

3dmax 建模流程图.png
图片尺寸739x636
常见的三维建模流程
图片尺寸729x413
流程图
图片尺寸2694x984
基于倾斜摄影原理的室内三维建模方法及系统
图片尺寸1713x1358
blender雕刻模式笔记06#设计师日常 #3d建模 #b - 抖音
图片尺寸750x1624
1 建筑物三维建模的技术流程 采用车载移动激光扫描车, 对建筑物
图片尺寸1547x1993
基于三维实景建模技术的古建筑测绘
图片尺寸598x637
建模流程图.png
图片尺寸658x250
基于smart3d的山西工程职业学院唐槐校区三维实景建模研究
图片尺寸801x911
一种从单张设计图片建模3d场景系统-爱企查
图片尺寸1860x1296
三维模型生产流程.png
图片尺寸567x340
一种三维地质模型建模方法与流程
图片尺寸1000x792
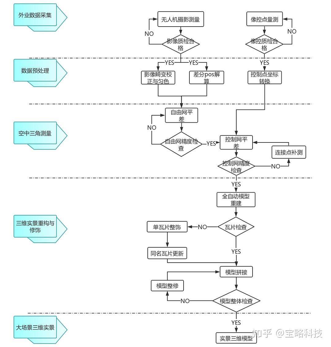
地形三维模型制作技术流程图q小李:在高要求高标准前提下,我们在
图片尺寸654x488
在成都做三维动画你要知道这些
图片尺寸1267x941
2 倾斜摄影实景三维模型建模的特点
图片尺寸1080x1135
3d动画制作流程与反馈管理
图片尺寸1009x1577
三维拉弯轨迹设计流程图
图片尺寸920x1302
3dmax在三维gis建模中的应用与优化
图片尺寸920x1302
瞰景smart3d实景三维 建模系统用户手册(三)
图片尺寸554x322
手机3d动画交互运动规划自动生成
图片尺寸1575x1770