3dmax怎么依照图片建模

3dmax建模学习中
图片尺寸640x480
3dmax建模
图片尺寸1080x540
3dmax建模
图片尺寸1080x663
【3dmax 室内场景】还不会建模嘛?
图片尺寸1277x874
3dsmax花瓶建模教程
图片尺寸2160x1440
3dmax #场景 #游戏建模 #室内设计 #大学生建模
图片尺寸1080x1080
3dmax建模
图片尺寸1080x1116
效果图接单3dmax建模3dmax代做
图片尺寸1000x750
浅记录一下,做的头快没了#3dmax #3dmax建模 #建模
图片尺寸1080x579
建模教程_3dmax教程_媒体动画_脚本之家
图片尺寸1000x538
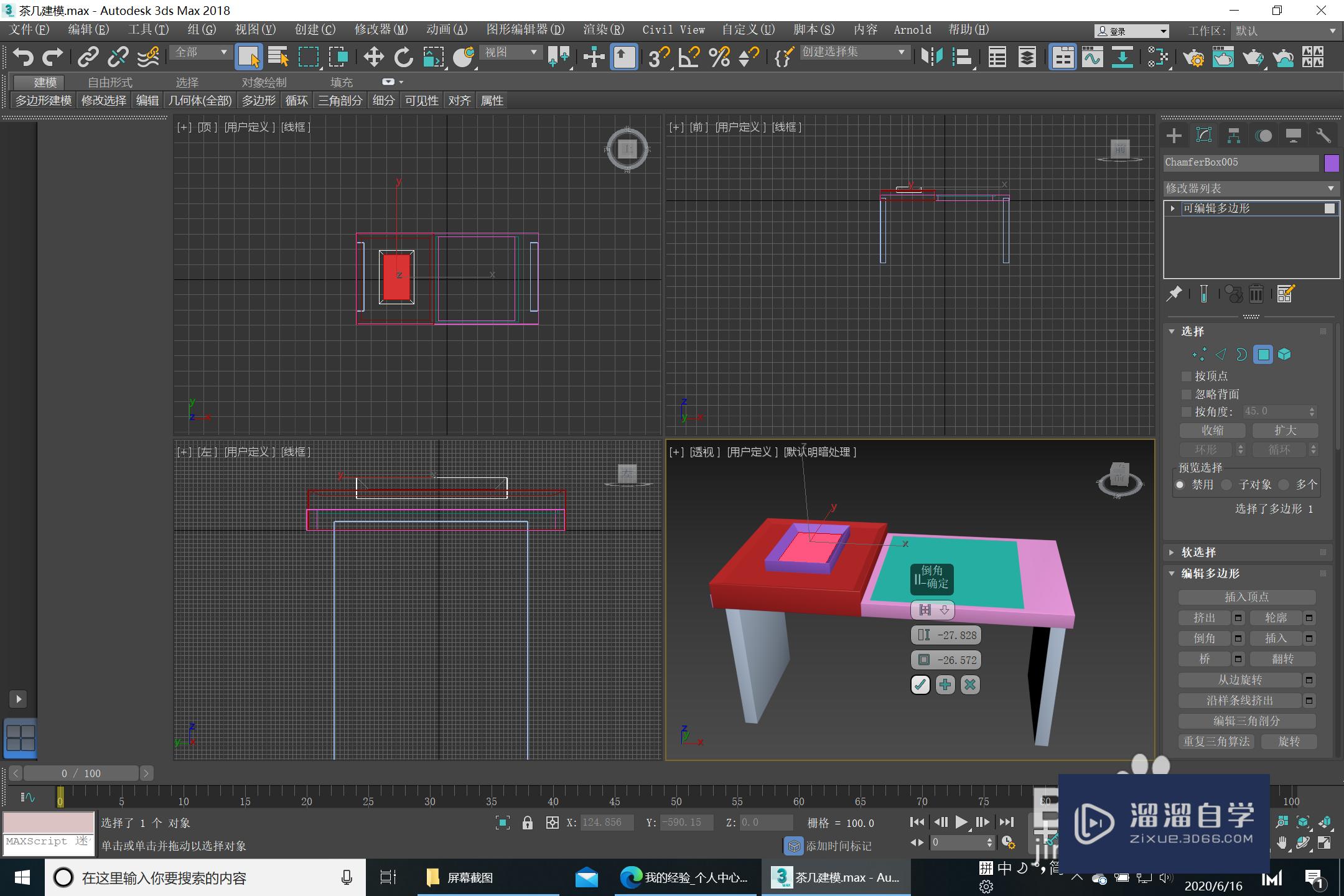
3dsmax茶几可滑动部分茶盘建模教程
图片尺寸2160x1440
新手建模干货小技巧丨3dmax自定义工具栏-把常用命令拿出来,3dmax建模
图片尺寸1146x718
3dsmax三维设计软件3d建模软件3dsmax 2023下载和安装
图片尺寸640x417
【3dmax教程】硬表面机甲头建模,模型,布线,uv,材质全流程讲解,3小时
图片尺寸1141x713
3dsmax制作水桶模型的教程_建模教程_3dmax教程_媒体动画_脚本之家
图片尺寸1000x536
3dmax多边形建模"蜂房"切角,多维子对象材质 贴图!
图片尺寸1024x576
【3dmax教程】3dmax卡通场景模型快速制作,次世代游戏场景道具建模,零
图片尺寸1146x716
autodesk 3dsmax 2024.1「3dmax三维建模渲染软件 安装破解教程」
图片尺寸500x500
3dmax建模:室外夜色场景模型制作,3d场景建模案例演示
图片尺寸1147x717
3dmax墙体建模中如何开墙洞和门窗
图片尺寸600x358