3dmax贴图不显示图案

3dmax贴图不显示还能抢救吗
图片尺寸816x1030
3dmax贴图不显示怎么解决
图片尺寸440x330
3dmax模型贴图不显示怎么办
图片尺寸1047x511
3dmax模型贴图不显示的解决方法
图片尺寸430x335
为什么3dmax贴图显示不出来渲染能显示
图片尺寸1288x657
3dmax贴图怎么不显示3dmax烘焙ao贴图
图片尺寸500x200
3dmax贴图无法显示
图片尺寸354x826
3dmax 导入模型时候没有贴图是怎么回事呀?
图片尺寸455x600
3dmax中贴图不显示渲染可以出来是怎么回事
图片尺寸493x374
3dmax9.0无法贴图
图片尺寸978x642
3dmax无法导入图片,输入设备显示没有i/o句柄,怎么办?
图片尺寸558x511
3dmax贴图在视图中不清晰
图片尺寸533x569
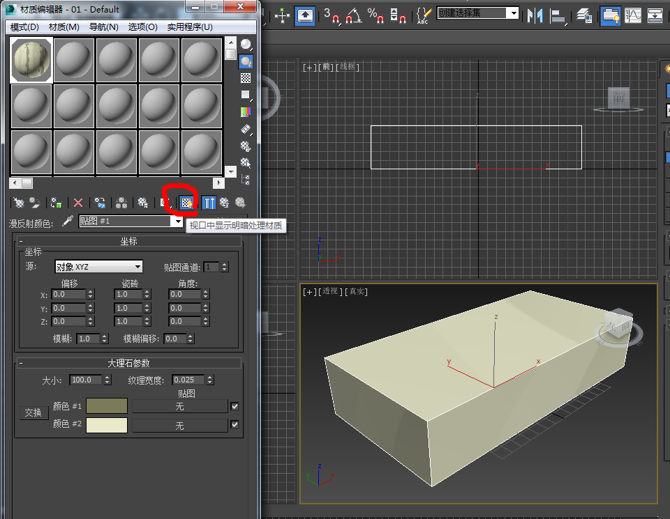
3dmax的问题3dmax201464位贴图无法使用指定对象是灰色的拖动也无法
图片尺寸960x745
3dmax中贴图不显示,渲染可以出来
图片尺寸507x237
3dmax外景贴图在透视图显示不出来怎么办?
图片尺寸1903x998
3dmax贴图渲染不出来
图片尺寸636x703
3dmax中发光材质给了贴图后视图中显示不出来
图片尺寸600x282
为什么3dmax贴图显示不出来渲染能显示
图片尺寸1226x650
3dmax 贴图一贴就黑,有没有大佬知道怎么解决
图片尺寸1280x720
3dmax模型不显示材质贴图却能渲染出来怎么解决?
图片尺寸888x459