4n35应用电路图

电路问题, 如何控制一条线路的通断,可用简单易行的电路模块或其它
图片尺寸736x447
ccd4069 4n35 lm567 3dg12本电路图所用到的元器件
图片尺寸1490x899
求高手,帮忙分析一下这幅电路图的详细工作原理
图片尺寸1491x808
为12v稳压二:极管,u3(tl431) 为精密基准电压源,配合u2(光耦合器4n35)
图片尺寸640x341
4n35光电耦合器的使用
图片尺寸1024x561
219 由ne555等构戎的泛辑电平与mosfet接口电路
图片尺寸1985x2112
型号:tlp503,tlps08,tlp531,pc503,pc613,4n25,4n26,4n27,4n28,4n35
图片尺寸564x324
4n35光耦引脚图光耦继电器类型带有示例和电路图的应用
图片尺寸595x344
光耦继电器的应用
图片尺寸417x227
宽范围50w pfc,反激拓扑用于荧光灯镇流器和lcd监视器应用
图片尺寸814x389
正常充电充满时,电池两端电压到达设定值,比较器翻转,通过光耦4n35使
图片尺寸800x285
4n35光耦引脚图光耦继电器的主要特点以及输入特性先进光半导体
图片尺寸640x393
5控制的光耦4n35的信号输入电路,输出就是p0偶都是用来接74h373的输入
图片尺寸858x560
资料后,以下是目前市场上常见的高速光藕型号:常用的4n25 4n26 4n35
图片尺寸647x640
35电路图
图片尺寸704x462
多功能嵌入式车辆行驶监控终端设计-设计应用-维库电子市场网
图片尺寸450x299
雅格4g3535型充电式led灯电路分析与维修
图片尺寸1038x397
4n35 工作原理 4n35 功能应用 4n35 引脚图及功能图,带你搞懂 4n35
图片尺寸800x500
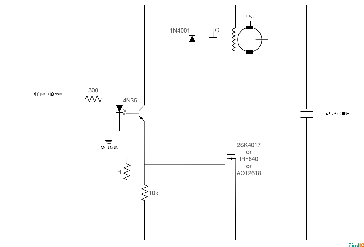
七,4n35 电路应用
图片尺寸1177x798
基于stm32f103的深海远程电机控制系统-aet-电子技术应用
图片尺寸589x358