5线雨刮电路图

这个文章能让你精通雨刮电路了.
图片尺寸851x507
这个本田雨刮电路图怎么看?能画个简单的给我吗?
图片尺寸684x517
汽车雨刷器电路及雨刷机械摆动原理和维修
图片尺寸877x720
图1 雨刮电机电路图
图片尺寸1779x1080
雨刮及喷水电路的检修ppt
图片尺寸800x450
一种汽车雨刮控制电路
图片尺寸916x1000
关于雨刮和间歇雨刮继电器
图片尺寸700x393
汽车雨刮系统原理ppt
图片尺寸1080x810
宝马x1雨刮器不受开启控制
图片尺寸1695x1541
详细的汽车雨刮控制电路?
图片尺寸722x928
这个文章能让你精通雨刮电路了.
图片尺寸552x484
基于51单片机的汽车雨刮器proteus仿真
图片尺寸1728x1080
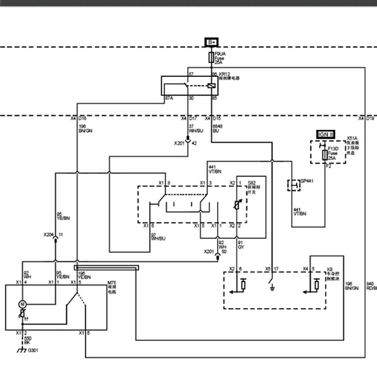
求个宝骏630雨刮电路图
图片尺寸540x561
丰田卡罗拉雨刮系统工作原理与故障诊断
图片尺寸1553x1727
福特福克斯轿车雨刮器不工作故障检修
图片尺寸2986x2524
wey vv5雨刮洗涤系统线路原理图 2017-2018款
图片尺寸1241x1778
这个文章能让你精通雨刮电路了.
图片尺寸936x824
雨刷原理控制_标清
图片尺寸640x448
桑塔纳2000gsi轿车雨刮器不工作
图片尺寸3013x2508
雨刮控制电路图及维修手册查到的很模糊看不清楚
图片尺寸603x600