5v转3.3v电路原理图

5v转3.3v稳压电路
图片尺寸629x305
5v转3.3v稳压ld1117或lm1117电路图
图片尺寸764x269
图中的5v是如何转化成3v,各个元件的作用是如何,请一一说明,快要毕业
图片尺寸585x221
使用数字芯片将5v转3.3v方案电路图
图片尺寸732x253
5v转3.3v和3v电路图 求图片
图片尺寸416x211
5v降压转33v和3v的芯片方案和电路图说明
图片尺寸1040x627
5v-3.3v dc/dc转换电路方案
图片尺寸718x534
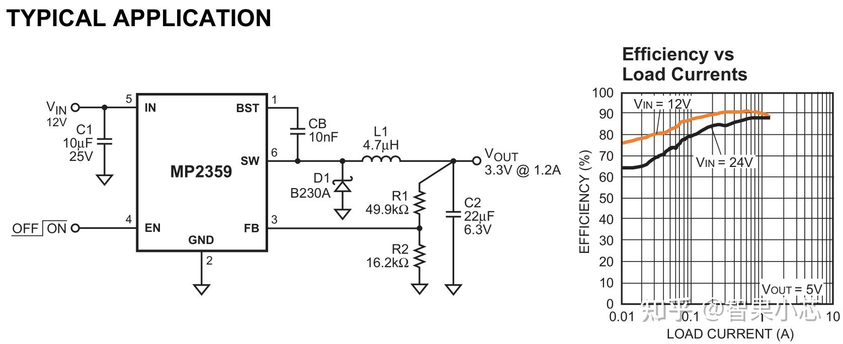
5v转3.3v
图片尺寸1676x684
急求5v转3.3v 电路图,我这边只用2830at
图片尺寸564x448
asm11175v转3.3v的电路
图片尺寸512x339
3.3v转5v开关电源芯片lm2731
图片尺寸716x294
5v转3.3v
图片尺寸669x614
5v转3.3v电路图
图片尺寸478x281
简单的3.3v与5v之间电平相互转换的电路
图片尺寸1031x529
3.3v转5v电平比较简单的方法
图片尺寸825x388
无忧文档 所有分类 工程科技 电子/电路 5v 3.3v电平转换问题
图片尺寸423x259
求3v升5v电路
图片尺寸535x440
求5v启动,3v停止电路
图片尺寸450x384
如何把12v电压转为5v~3.3v可变电压
图片尺寸567x362
谁有用lm1117 实现的5v转3.3v电路图?一定要是好使的.谢谢了
图片尺寸268x183