60v电动车充电器电路图

60v20安电动车充电器原理图(42v电动车充电器工作原理)(2)
图片尺寸640x678
近日,就接修了一台雅迪64v电动车充电器,对其电路进行了实际测绘(见图
图片尺寸2534x1656
电动车充电器电路图全集
图片尺寸920x1302
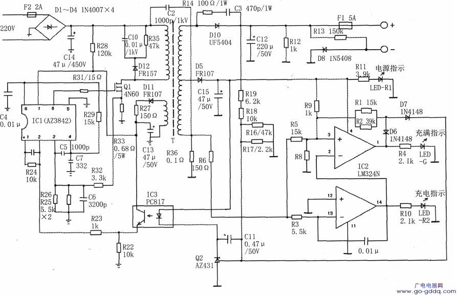
分享雅迪电动车60v充电器电路图,超详细分析工作原理 - 电源/充电器
图片尺寸457x238
请教家电高手:多余1个72v和1个48v电动车充电器,我想改成12v充电器,给
图片尺寸1904x1265
电动自行车充电器电路原理图60v60v电动自行车充电器电路图
图片尺寸1000x1427
雅迪电动车充电器电路图(高标牌)
图片尺寸818x455
收集电动车充电器电路图30张,以备不时之需
图片尺寸2236x1729
36v电动车充电器工作原理分析
图片尺寸893x578
电动车充电器电路图
图片尺寸1928x964
活动作品雅迪电动车充电器工作原理讲解第二集
图片尺寸1728x1080
电动车充电器电路图
图片尺寸1051x605
爱玛电动车充电器维修电路图
图片尺寸1033x538
36v电动车充电器电路图
图片尺寸983x1401
电动车充电器电路原理图
图片尺寸1323x1641
收集电动车充电器电路图30张,以备不时之需
图片尺寸3091x2344
最新雅迪电动车充电器电路图(高标牌)
图片尺寸893x321
威昌fdx-36电动车充电器电路分析
图片尺寸785x411
36v电动车充电器原理图
图片尺寸1008x501
36v电动车输出充电器电路图
图片尺寸1008x501