6850芯片电路图

7660pcb电路
图片尺寸682x407
cr6850d臣启微pwm控制ic
图片尺寸486x291![[ic前级] 讨论仿mbl6010前级中点问题](https://i.ecywang.com/upload/1/img0.baidu.com/it/u=264275772,2044348424&fm=253&fmt=auto&app=138&f=JPEG?w=801&h=296)
[ic前级] 讨论仿mbl6010前级中点问题
图片尺寸801x296
tea6850
图片尺寸1537x1190
6820电路图
图片尺寸1086x474
双卡_电路
图片尺寸3693x2573
6969设计一个转接电路板, 65将标贴封装芯片引脚引出, 这样便于
图片尺寸1280x720
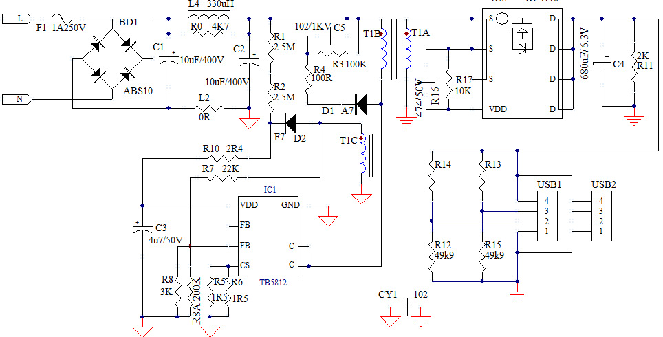
求一个18650移动电源电路图
图片尺寸433x265
au6850c_带fm功能的参考设计说明_20101122_v1
图片尺寸883x571
文档下载 所有分类 工程科技 电子/电路 > au6850a ref_design_schc32
图片尺寸1757x1255
简化版mbl6010ad797前级调试
图片尺寸1050x657
tp4056中文资料pdf_tp4056芯片概述/特性/原理及引脚图等信息
图片尺寸1079x890
卡仕达变3导航7388功放芯片改国产7850音效有提升
图片尺寸587x906
非隔离ac-dc电源芯片降压电路,采用buck拓扑结构,常见于小家电控制板
图片尺寸964x490
5v稳压芯片 5v稳压芯片五脚
图片尺寸800x800
开关电源
图片尺寸1052x541
文档下载 所有分类 工程科技 电子/电路 > cr6853开关电源原理图(更正
图片尺寸1188x918
6120电路.jpg
图片尺寸753x542
锂电池充电管理芯片
图片尺寸763x466
图4-7芯片外接器件说明图 3,芯片应用电路 厂家提供芯片应用电路如图4
图片尺寸1043x618