6c19

6c19黄色红色精品胆机电子管银线手工搭棚音色胆机
图片尺寸3264x2448
蓝牙款6c19胆机电子管 银线手工搭棚音色饱满好
图片尺寸1440x1080
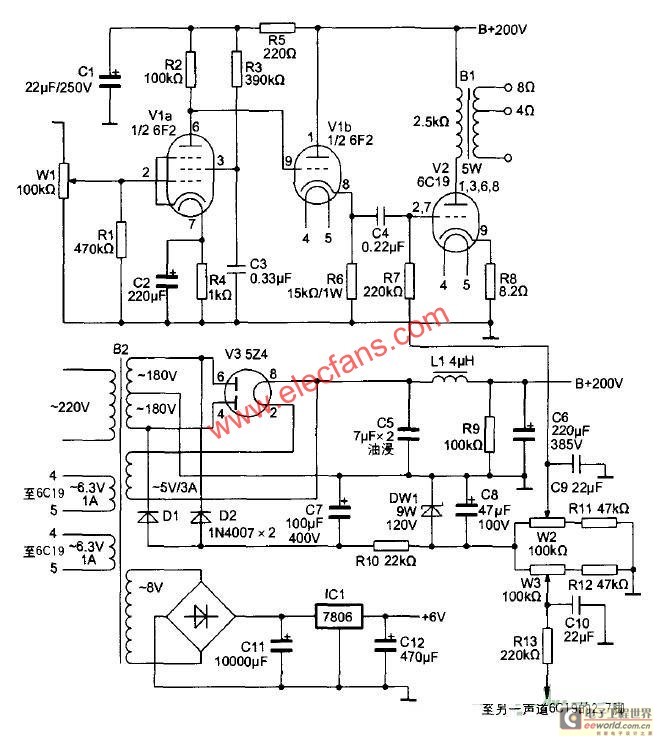
6c19并联单端功率放大器
图片尺寸600x818
和朋友们探讨6c19并管和宝马6080相比哪个好些
图片尺寸842x655
6c19单端前级推动电路选择(新开一贴)
图片尺寸557x355
最后一套6c19mini耳放已经出掉了,放个图片做记念,可同学们还是有需要
图片尺寸785x634
随手制作完成一个6c19胆耳放
图片尺寸1942x1290
6c19小胆机制作
图片尺寸590x524
售出军用原包装72年6c19j电子管4只45元包快递
图片尺寸675x900
又小烧,6c19小单端开工!
图片尺寸1024x683
6j4推6c19电路,请帮忙看看,可否?
图片尺寸940x445
随手制作完成一个6c19胆耳放
图片尺寸1884x1252
03 2a3是否该降价了,并管6c19单端机,欢迎拍砖.
图片尺寸1600x1200
6c19单端前级推动电路选择(新开一贴)
图片尺寸595x281
6c19小功率单端胆机的制作
图片尺寸650x707
hifidiy论坛-6c19耳放 - powered by discuz!
图片尺寸667x353
请大家帮我看看这个电路将6c19换成a2293的话需要如何改动小弟先谢谢
图片尺寸672x533
用6c19制作的类单端小胆机 第2页
图片尺寸585x439
低内阻国产胆6c19实验记
图片尺寸700x525
6c19小功率单端胆机制作
图片尺寸657x742