6n136光耦接线图

光耦基本接法的疑问
图片尺寸629x411
这种五个脚的叫什么光耦,谢谢
图片尺寸537x620
中职学生在电工电子实验中光电耦合器使用技巧
图片尺寸700x401
光耦电路如下图. 对于反馈信号的接法,把两个接线端
图片尺寸683x426
光耦6n135,6n136,6n137,6n138,6n139引脚图及应用电路图
图片尺寸298x666
光耦6n135,6n136,6n137,6n138,6n139引脚图及应用电路图
图片尺寸584x285
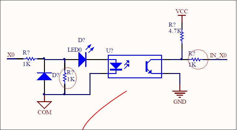
电路问题, 如何控制一条线路的通断,可用简单易行的
图片尺寸736x447
请教:光耦两端并电阻的作用
图片尺寸765x420
6n136用作线性光耦怎么使用
图片尺寸949x391
可控硅光耦的原理图
图片尺寸712x374
说说光耦继电器
图片尺寸374x235
请问6n136的第七脚怎么接?
图片尺寸282x205
单片机书上看到图,不知道光耦应该选什么型号的,还有右边电路中的带
图片尺寸4095x2303
光耦要工作必须得有足够的电流,这个图中是6n137光耦,帮我分析一下
图片尺寸419x263
怎样光耦电路降低led电路的功耗led封装将往什么方面发展
图片尺寸893x524
说明:光耦是4n25,三极管是5551,but11a
图片尺寸602x399
求助:光耦作开关使用时的典型电路图
图片尺寸630x536
施密特触发器输出光耦测试方法
图片尺寸536x230
光耦原理!输入 输出都是什么?
图片尺寸508x304
关于光耦控制双向可控硅的问题.
图片尺寸600x450