72kl6芯片led灯电路图

led手电筒电路图
图片尺寸732x369
充电式led台灯电路图
图片尺寸641x406
马桶感应ic芯片-人体感厕所感应马桶盖灯ic-8色led马桶小夜灯ic-rgb
图片尺寸760x583
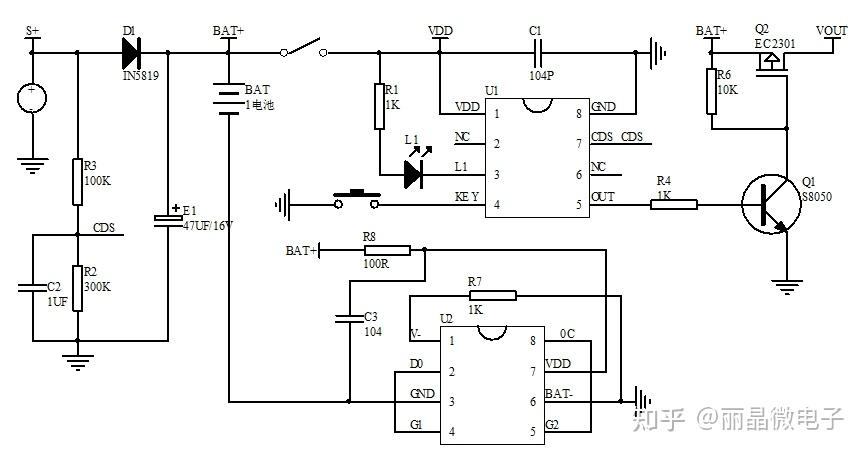
这是本人实绘的led灯板 灯珠检测,维修仪原理图(实绘),电源贴片主芯片
图片尺寸3226x1261
led日光灯的原理电路图
图片尺寸520x438
led恒流驱动芯片tx6128 原理图led恒流驱动芯片tx6128 电路板led恒流
图片尺寸1973x1662
嵌入式linux开发——裸板程序点亮开发板上的led灯
图片尺寸650x407
用于led照明电源管理的驱动芯片与驱动电路制造技术
图片尺寸1000x864
显微镜接电脑手机电路板芯片维修工作台手持带led灯毛囊头皮毛孔皮肤
图片尺寸800x800
led恒流驱动芯片开关电源管理芯片pn8326介绍及封装和应用电路
图片尺寸1345x492
6009升压型直流电源变换器芯片的led闪光灯恒流电源设计方案电路图
图片尺寸500x248
人体智能感应小夜灯电路板led充电人体感应衣柜灯光控橱柜灯pcba芯片
图片尺寸651x522
led灯开关电源电路图大全(五款模拟电路设计原理图详解)
图片尺寸516x283
rt8458芯片设计的led驱动电路
图片尺寸934x467
led显示屏单元板电路图档
图片尺寸1419x929
电子电路装置的制造及其应用技术 一种太阳能户外led灯电源管理芯片的
图片尺寸667x418
多颗led驱动方案的设计
图片尺寸578x364
铜线灯串芯片led圣诞灯串ic太阳能充电光控功能太阳能灯串ic芯片方案
图片尺寸866x453
led降压恒流芯片介绍h6228e舞台灯共阳极调光驱动方案
图片尺寸503x300
7v锂电池应用led灯驱动芯片,灯串芯片yx86133.
图片尺寸400x456