73048部队简介

军第1集团军中国人民解放军第 1 集团军:甲类集团军,代号 73011 部队
图片尺寸630x1055
今天让我们敬礼退伍兵教官
图片尺寸1080x2488
山东商报刊文报道济南市七里山小学红色教育浸润学生心灵
图片尺寸548x660
慧慧的美篇
图片尺寸750x524
军的美篇
图片尺寸640x452
耿飚办教导队,动手打人被罚一块钱,没多久,由科长升为师参谋长
图片尺寸990x721
红二军团战斗序列.
图片尺寸828x1442
73048部队61分队连长范德营,指导员赵晓伟,该营教导员冯桂冈决定,利用
图片尺寸2500x1540
开饭以自助餐形式自行打菜打饭,确保卫生不浪费73048部队61分队连长范
图片尺寸2500x1634
寻找新四军骑兵团老战友.
图片尺寸1440x1926
专访:军队党的建设始终与改革开放时代大潮相呼应(组图)
图片尺寸800x893
战友——军旅生活琐忆—17 国防施工安全哪些事
图片尺寸1119x929
上甘岭战役介绍
图片尺寸920x1302
中国人民解放军汽车第77团13连的战友们第一集副本
图片尺寸1200x2182
滁州电大慰问解放军73048部队图文
图片尺寸800x533
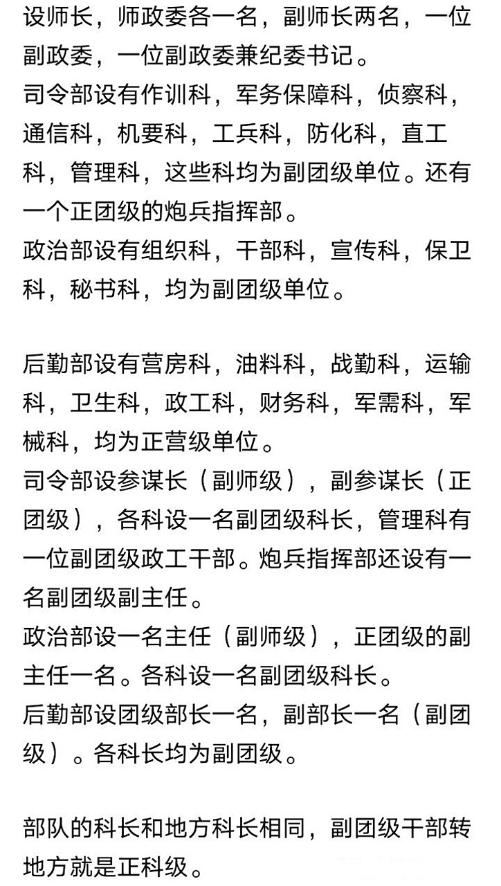
个人觉得师还是有必要的保留,也可以师旅并存,原38军都有过这个编制.
图片尺寸724x1280
来源: 微甘孜
图片尺寸750x1125
确保卫生不浪费73048部队61分队连长范德营,指导员赵晓伟,该营教导员
图片尺寸2500x1667
73048部队水涨堤高有我民安
图片尺寸500x333
朝鲜,是个神秘的国家.
图片尺寸3968x1984