7420芯片逻辑图

电子元器件分类 主动器件 接口芯片 ncv7420d24g
图片尺寸1000x1000
电工培训学校 常用的ttl与非门集成电路芯片有7400,74十和7420等.
图片尺寸761x278
图1与非门7400,7410和7420的引脚分配图
图片尺寸213x201
74系列数字电路7420.74h20等双4输入与非门
图片尺寸1407x1072
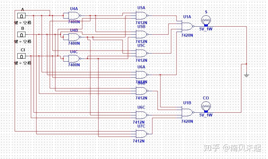
试用74283实现二进制数11001010和11000111的加法运算,要求画出逻辑图
图片尺寸808x434
74系列数字电路74246.74247等bcd-七段译码器/驱动器
图片尺寸936x1590
芯片引脚图
图片尺寸492x320
该芯片的引脚排列图和逻辑符号如图2所示
图片尺寸547x211
nexys4-ddr开发板温度传感器adt7420u
图片尺寸942x322
protel中74ls20与7420的sch图不一样,多出来的那部分框图有什么含义?
图片尺寸819x460
7420引脚图和真值表 - 芯片操作时序 - diy编程器网 - 最专业的编程器
图片尺寸1028x518
> an7420n (panasonic corp) fm stereo multiplex demodulator pdf
图片尺寸676x983
7420外引脚排列
图片尺寸1080x810
iso7420 iso7420m iso7421 design_procedure.gif
图片尺寸782x678
高精度测温芯片adt7420引脚图与中文资料(0.20°c精度)适合液体及体温
图片尺寸901x315
7420接地和电源,保证其正常工作.
图片尺寸294x237
rttl;k图1与非门7400,7410和7420的引脚分配图
图片尺寸532x227
ni multisim中规模集成电路设计_multisim用译码器实现逻辑函数加法
图片尺寸554x295
电子技术-芯片资料-7420.pdf
图片尺寸800x1035
如何用二输入与非门实现两个一位二进制数全加器? - 知乎
图片尺寸895x532