7432引脚图及功能表

7432中文资料
图片尺寸604x491
74系列数字电路7442a.74l42等bcd-十进制译码器
图片尺寸1471x2503
与门7411和或门7432的引脚排列图
图片尺寸430x215
7432ttl2输入端四或门
图片尺寸267x309
max7428,max7430,max7432:引脚配置
图片尺寸619x248
7432四路2输入或门ic
图片尺寸394x233
7432 pdf下载及第1页内容在线浏览
图片尺寸793x1171
智能温控仪/数显温控仪/xmte-7431/7432/温控仪/温控
图片尺寸1024x538
智能温控仪xmtd700074317432温控表温控器
图片尺寸1024x504
img_7432.png
图片尺寸790x354
7432四路2输入逻辑或门cd4072双4输入cd4075三路3输入cd4071四路2输入
图片尺寸280x200
首发上海及环沪30区县276板块江浙沪25市房价地图2021年6月
图片尺寸654x933
multisim彩灯循环控制器二
图片尺寸613x428
u6 是三态数据缓冲器74573,扩展一个8bits 数据输入端口,分别用7432
图片尺寸500x624
am7432n,am7432n pdf中文资料,am7432n引脚图,am7432n电路-datasheet
图片尺寸750x1000
pci-7432/7433/7434
图片尺寸3072x2048
大益2004年的两款经典唛号茶.图1图2:401-7432微 - 抖音
图片尺寸1080x1080
u6 是叁态数据缓冲器74573,扩展一个8bits 数据输入端口,分别用7432
图片尺寸579x366
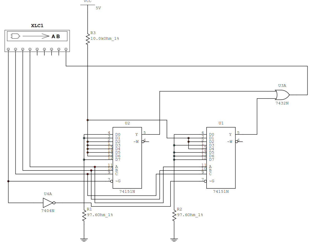
quartus仿真24数据选择器mux四选一74153八选一74151
图片尺寸1221x961
继电器是怎么成为cpu的
图片尺寸534x266