74ls08实验接线图

与门实验 实验板中的74ls08是一块2输入与门芯片,内含4组相同的与门
图片尺寸374x334
单片机怎么和74ls08相连接
图片尺寸704x423
74ls08是干嘛用的啊
图片尺寸391x460
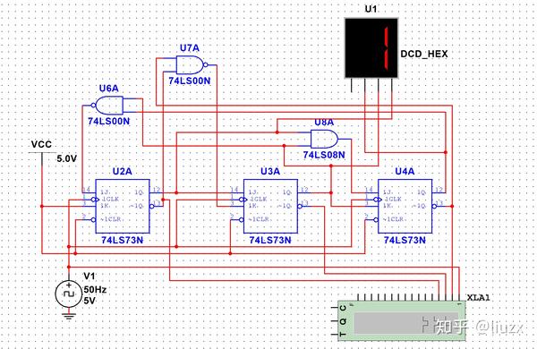
实验四,移位寄存器,计数器设计ppt
图片尺寸1080x810
引脚图和74ls00类似,简单来说就是四个与门74ls08电路图引脚图简单来
图片尺寸860x615
multisim-74ls08图片尺寸567x402

数字电路实训-数字钟的焊接问题,焊接出来的 秒 部分
图片尺寸442x278
原理图引脚图和74ls00类似,简单来说就是四个与门74ls08电路图引脚图
图片尺寸752x725
数字电子技术实验仿真
图片尺寸856x561
(1)数字原理实验系统一台 (2) 集成电路芯片:74ls112二片 74ls08一片
图片尺寸636x364
multisim-74ls08图片尺寸684x451

图2-3 半加器逻辑电路图sco74ls08j s附:相关ewb电路3,写出该次实验
图片尺寸483x246
数电实验时序逻辑电路
图片尺寸720x467
74ls0074ls0874ls32全加器的ad原理图和pcb源文件
图片尺寸460x477
用d触发器74ls74构成三进制计数器
图片尺寸896x605
网站首页 海量文档 高等教育 实验设计 方便预置的倒计时数显定时器
图片尺寸792x1120
实验仿真:以下依次为74ls00,74ls08,74ls20,74ls86"激励源都为弱低"的
图片尺寸1516x767
仿真软件动态测试门电路芯片74ls00, 74ls08 , 74ls20 和74ls86实验
图片尺寸553x333
数字电路课内实验
图片尺寸518x185
555定时器:1片 施密特触发器:1片 可预置十进制计数器74ls
图片尺寸1063x460