8024读卡芯片电路图

读卡器电路图
图片尺寸2200x1500
基于pn8024r采用ee10电感1.6mh电饭煲应用方案
图片尺寸800x287
st8024cd参数datasheetpdf下载
图片尺寸728x1033
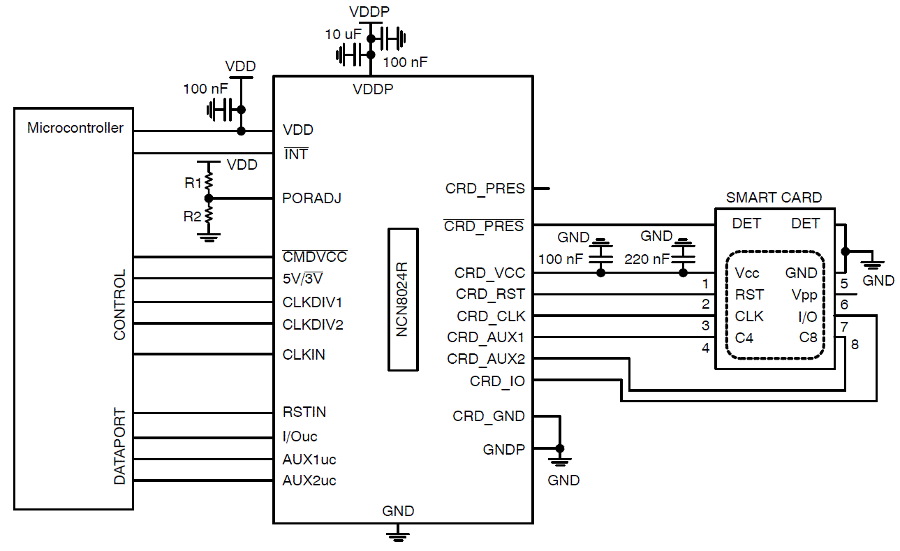
ncn8024 智能卡接口
图片尺寸591x364
ncn8024r: smart card interface
图片尺寸1289x789
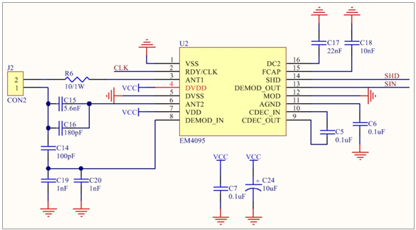
第一部分:读卡器主控em4095部分的硬件电路原理图分为多个部分,下面
图片尺寸583x323
电源芯片pn8024r的疑问
图片尺寸924x500
美的电饭煲pn8024r代换问题
图片尺寸500x189
em4094是一个集成的收发器芯片,它可用于构建rfid读卡器的模拟前端
图片尺寸601x441
图15.5 rfid 卡读写器主板电路原理图
图片尺寸1323x851
pn8024压力锅电饭煲非隔离方案chipown芯朋微一级代理
图片尺寸600x247
【图】ac-dc电源管理芯片 pn8024r _集成电路(ic)_列表网
图片尺寸635x321
isl8024
图片尺寸1030x1437
工业用串口通信tf卡语音芯片
图片尺寸728x598
特别要注意它的第33引脚,也就是芯片朝pcb面正中间一个正方形的面
图片尺寸555x361
pn8024rdip7高品质非隔离专用电源芯片acdc转换器ic芯朋微
图片尺寸700x700
99696不读刻录碟的解决方法
图片尺寸1624x1918
5v升压84v5v升压74v电路图的充电芯片
图片尺寸1268x580
芯片总结
图片尺寸847x1031
cs5212设计电路cs5268中文规格书|cs5268芯片ma8621带sd/mmc读卡的usb
图片尺寸1056x780