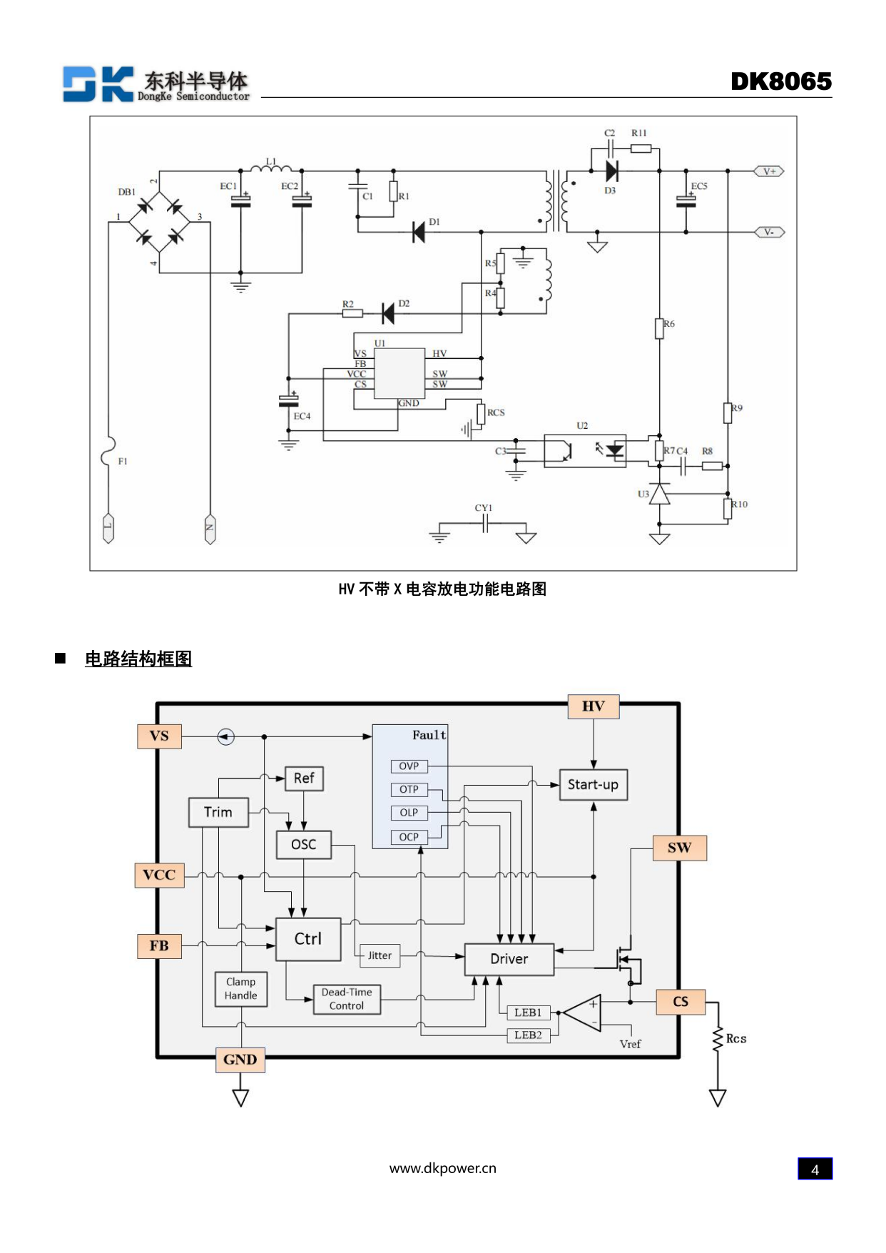
8065电路图

音响系统电路
图片尺寸927x374
降压模块电路
图片尺寸1376x788
图片尺寸1061x621
设计 这个项目使用stc89c52单片机,gsm模块,继电器控制电路和电源电路
图片尺寸2288x1061
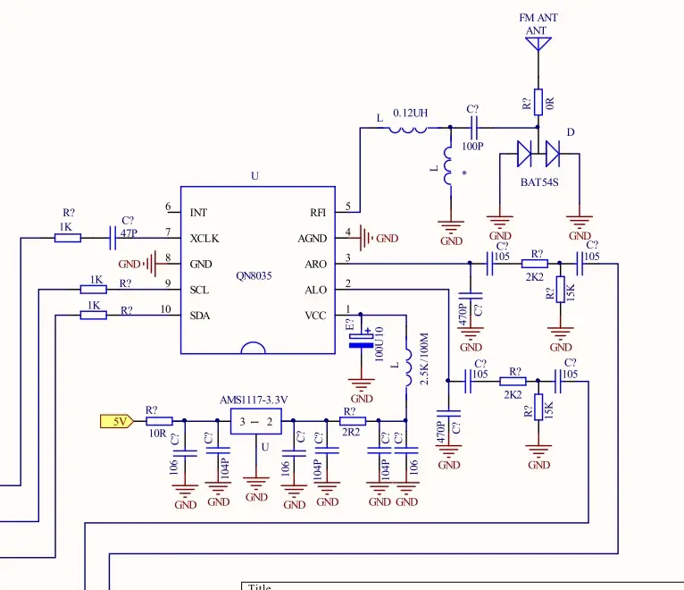
kt1025a蓝牙芯片fm信号差?试试外挂rd5807qn8035芯片解决方案
图片尺寸766x660
应用电路摄影灯照明补光灯照明户外照明智能照明dali 调光0~10v 调光
图片尺寸1436x838
12v转5v芯片5ua静态电流500ma tp2063低压差线性稳压器框图
图片尺寸640x367
结构分析,包括过温保护,过热保护,安全区保护,启动电路以及基准源电路
图片尺寸888x666
内置e-mode gan电源芯片60-70w功率氮化镓dk8065介绍
图片尺寸1242x1756
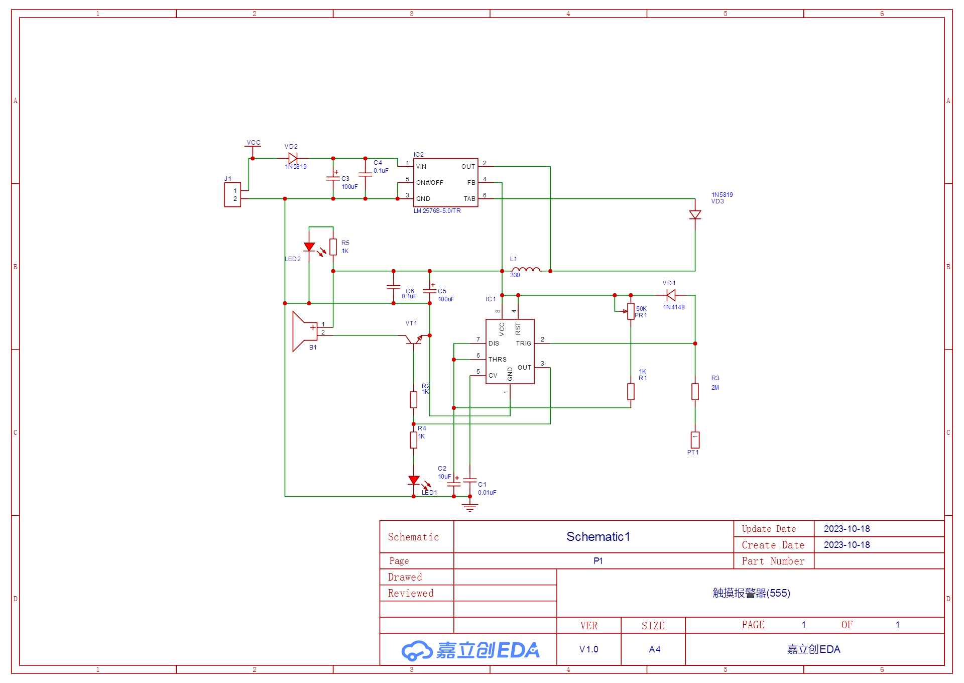
触摸报警器
图片尺寸1920x1360
7v锂电池--5v充/放电控制电路--ip5306--画板笔记
图片尺寸4860x2109
原理图分析刚刚我们从芯片的典型应用电路上来看呢,是看不出具体属性
图片尺寸1078x847
启臣微 电流模式pwm控制芯片
图片尺寸788x654
7805输出调压计算
图片尺寸1080x1429
7805集成稳压电路的多重应用
图片尺寸669x364
理论上为两路互补的方波, 仿真电路可行,用proteous可以得到第14
图片尺寸500x385
图片尺寸1081x487
电热风扇取暖器电路图
图片尺寸1451x1791
rs485通信电路详解:从半双工接线到安全防护
图片尺寸1078x724
典型应用电路
图片尺寸1904x1256