8n60应用电路图

搞懂这几个电路图修百分之八十的电器应该没有问题吧,分享给大家
图片尺寸1920x1298
家电领域-厦门中能微电子有限公司
图片尺寸929x254
tfp8n60参数datasheetpdf
图片尺寸827x1169
汽车电子常用外围硬件电路图
图片尺寸1080x1440
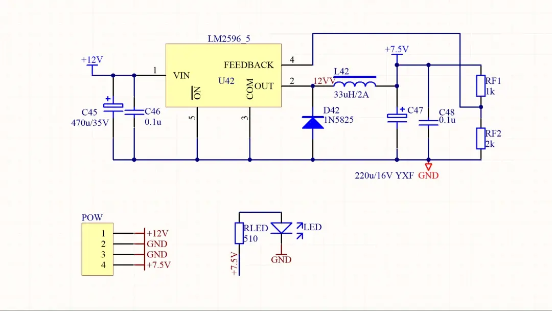
二,设计电路 在手边一个应用中,需要一个 8v左右的稳压电源
图片尺寸1080x608
80n开关控制电路及检修
图片尺寸920x1302
两片ne602做特雷门琴电路纯模电真电场感应无单片机无逻辑门天线感应
图片尺寸2160x1080
电动车充电器电路图集
图片尺寸1754x641
to-220封装的8n60c的引脚排列及电路符号
图片尺寸640x527
请高手指点 等离子切割机按抢就烧mur8060整流管1 2
图片尺寸2160x2880
创维29t68ht(6d81机芯)彩电图纸
图片尺寸1239x1754
循环定时开关电路图五
图片尺寸504x322
跪求大神相助,告诉我电路图内的8针脚的芯片是什么?
图片尺寸3264x1840
常用电源芯片内部电路原理图
图片尺寸1600x1125
实作6n8p电子管胆前级
图片尺寸1000x707
分析检修:图1是该电动车充电器实绘电路原理图
图片尺寸2459x1998
串口
图片尺寸1479x1029
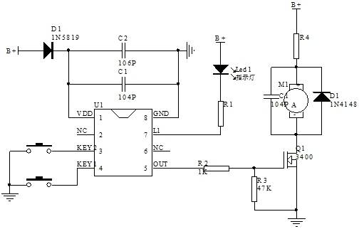
5脚是电源负极,7脚是电源正极,6脚脉冲输出驱动场效应管q1
图片尺寸640x352
FQPF12N60C场效应管 4N60 5N60 7N60 8N60 10N60塑封220F集成电路
图片尺寸493x493
图片尺寸1000x643