ASR系统故障流程图

制动效能不良的故障诊断程序
图片尺寸690x1102
1.4 典型asr系统的控制原理图,如下
图片尺寸813x487
车辆行驶中电控柴油发动机突然熄火故障诊断流程
图片尺寸781x516
asr的作用 驱动防滑系统简称asr(acceleration slip regulation
图片尺寸1853x1455
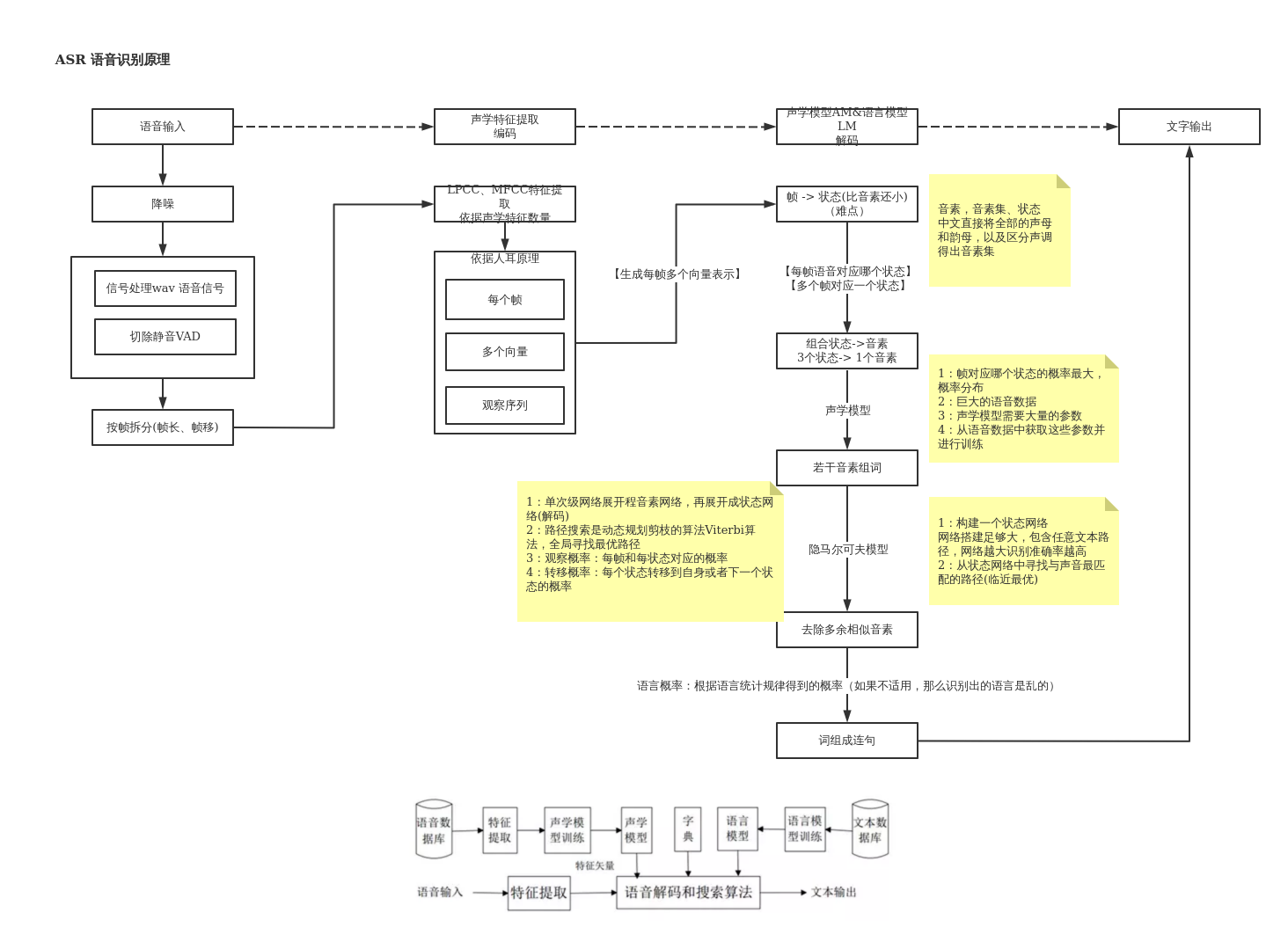
语音交互聊聊语音识别asr
图片尺寸1722x1016
信息系统故障应急处理流程
图片尺寸893x784
电控发动机故障诊断流程图
图片尺寸1583x1159
电控发动机故障诊断流程图
图片尺寸1149x1142
asr控制系统基本原理如图1所示.
图片尺寸2127x1232
运维部故障处理流程图
图片尺寸920x1301
汽车asr系统ecu开发及其硬件测试
图片尺寸587x486
语音识别之asr | processon免费在线作图,在线流程图,在线思维导图
图片尺寸1743x1128
故障排除流程图.pdf
图片尺寸860x1218
网度通信it外包服务
图片尺寸2244x2045
设备故障处理流程图
图片尺寸724x945
应急领导小组及事故应急预案
图片尺寸483x681
汽车润滑系统常见故障诊断检修
图片尺寸1575x1558
asr/abs系统怎样放气呢
图片尺寸640x488
故障排除流程图.pdf
图片尺寸860x1218
故障上报流程
图片尺寸1114x812