DCS控制系统

dcs控制系统:工业自动化的大脑
图片尺寸1171x826
大型生产设施对高效控制系统的需求日益旺盛,而dcs系统凭借其灵活性和
图片尺寸1205x662
巢湖窑炉dcs控制系统设计.分布式控制系统dcs,金昌dsc
图片尺寸750x1000
工控机的五种分类之dcs
图片尺寸620x539
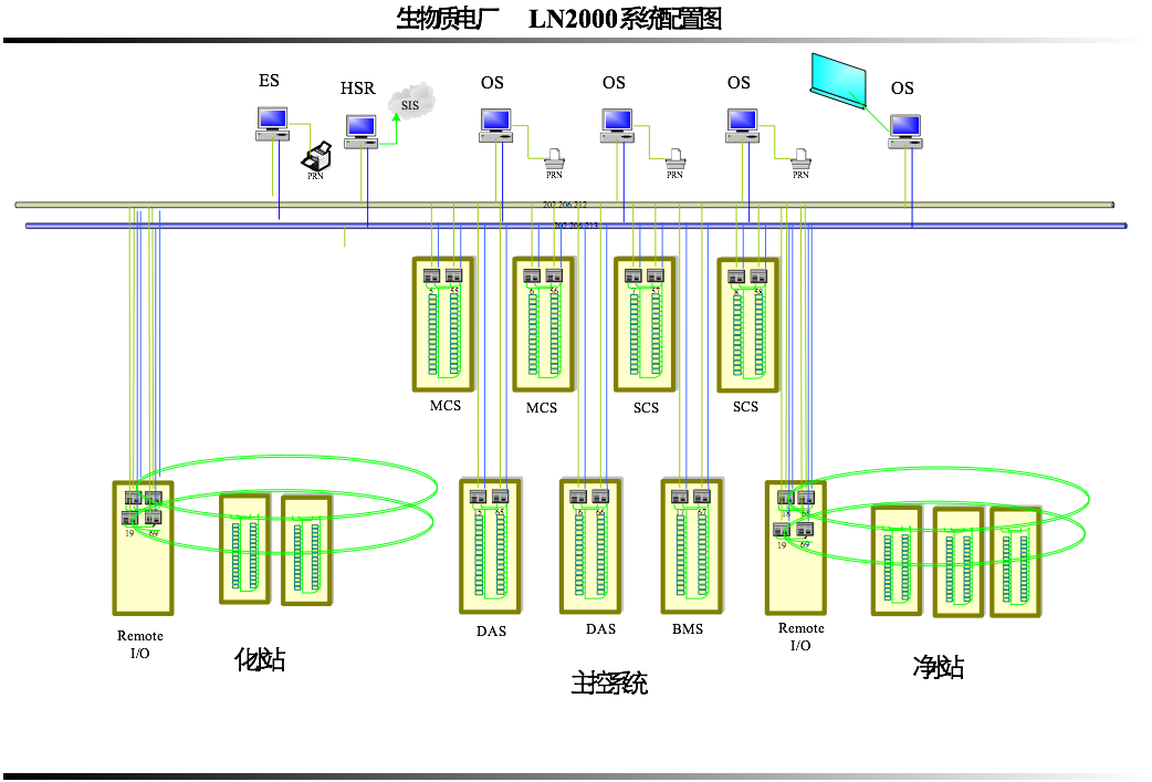
安全级dcs系统生物质发电机组控制系统加气站扩能改造 #蘑菇
图片尺寸1203x730
精馏设备控制系统煤制油dcs系统盐城dcs系统和plc技术交
图片尺寸1006x804
dcs(分布式控制系统)的历史
图片尺寸841x598
自动化控制:充分利用dcs系统的特点,实时监测和调整制氢过程的参数
图片尺寸1006x730
dcs系统详细解析:网络结构与软件组件揭秘
图片尺寸1080x604
dcs系统与plc的差异解析
图片尺寸1175x989
工控人必看,什么是分布式控制系统
图片尺寸1600x900
工业项目你要知道的plc,dcs,fcs控制系统
图片尺寸1436x1080
电厂dcs控制系统
图片尺寸1042x707
dcs控制系统,sis系统厂家
图片尺寸750x1016
plc dcs自动化控制系统
图片尺寸900x1200
临沂新材料dcs控制系统安装
图片尺寸750x1000
1,控制器控制器是dcs系统的核心部件,犹如人的大脑,负责数据处理和
图片尺寸1080x721
福建dcs分散控制系统厂家咨询热线:1568907155
图片尺寸1080x1440
:dcs的核心,负责采集过程变量,执行控制
图片尺寸1000x634
大唐南京发电厂2号660mw超超临界机组的dcs和deh控制系统,经过全面的
图片尺寸1079x523