H5交互流程图

案例分析h5支付交互体验设计
图片尺寸1600x1360
浦江h5框架图 | processon免费在线作图,在线流程图,在线思维导图
图片尺寸4220x2737
案例分析h5支付交互体验设计
图片尺寸1600x1364
流程图.jpg
图片尺寸870x1100
如何设计开发了一个h5在线编辑器并正式上线运维
图片尺寸2310x1572
h5容器技术方案流程图 如下用流程图表示container的大致流程
图片尺寸700x585
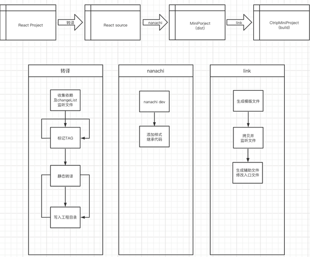
携程门票h5转小程序实践
图片尺寸640x530
五,梳理流程模块
图片尺寸1024x661
h5裂变方法论做到这4件事你也可以像网易一样刷屏
图片尺寸675x495
交互流程图
图片尺寸783x1022
交互流程图
图片尺寸840x1126
h5商城流程图
图片尺寸658x676
图3.创意流程图主要页面描述:1.首页充满节日氛围的画面图4.
图片尺寸650x768
从流程图上可以看出此次h5就是为了给大家送福利呢.
图片尺寸1080x420
webview h5交互逻辑优化(后退,修改标题,刷新)
图片尺寸1312x1076
一网通h5操作流程图
图片尺寸1234x1686
5.1 业务逻辑业务逻辑5.2 业务流程图业务流程图5.
图片尺寸5449x4024
得物apph5秒开优化实战
图片尺寸1080x595
交互流程图
图片尺寸1558x648
app界面交互流程
图片尺寸975x523