HA5833AE驱动电路图

三相无刷电机驱动电路
图片尺寸812x582
我按照数据手册中的电路搭建了用uc3525驱动的推挽电路,其中vin与vc均
图片尺寸1221x754
igbt驱动电路
图片尺寸1030x569
555电路问题
图片尺寸3030x2130
一种筋膜枪带电机驱动一体控制电路的制作方法
图片尺寸1000x614
sg3525鱼机驱动电路图
图片尺寸729x394
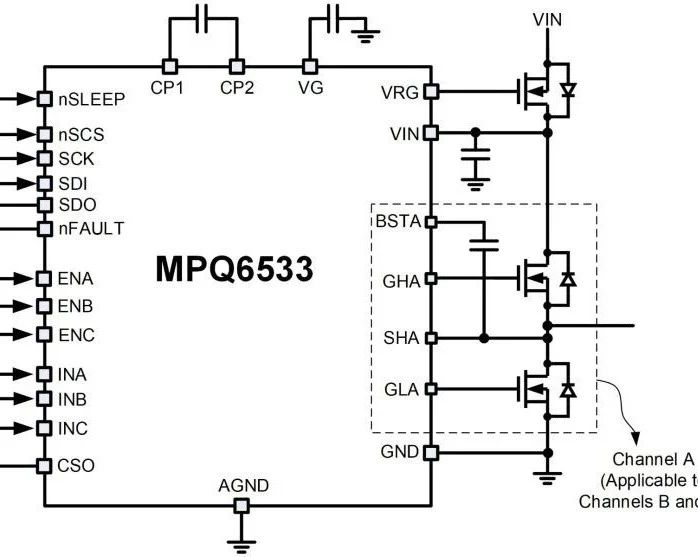
领导时代,驾驭未来,mps车规级三相门级驱动解决方案——mpq6533
图片尺寸698x557
海尔洗衣机变频驱动板电路图
图片尺寸596x445
后级驱动电路
图片尺寸1188x918
伺服驱动器原理图详解-电子电路图,电子技术资料网站
图片尺寸1045x740
伺服驱动器原理图详解-电子电路图,电子技术资料网站
图片尺寸1057x463
led驱动电源电路分析
图片尺寸1000x352
无刷电机驱动器原理图(高压版)
图片尺寸817x681
驱动电路
图片尺寸1080x638
cn212785086u_一种筋膜枪带电机驱动一体控制电路有效
图片尺寸1920x1164
三相无刷电机驱动电路
图片尺寸812x582
郁闷到家了~~~~~~高分悬赏本来工作正常,一共有两个ta8435驱动芯片
图片尺寸2200x1700
请问你有电机h桥驱动电路图吗?
图片尺寸918x483
一种适用于igbt多并联的驱动电路
图片尺寸1724x1251
电机驱动电路
图片尺寸334x558