LD5522电路图

ld7552tl494方案电源高压一体ip板
图片尺寸1522x1000
ld7552 ld7552bps 电路应用图
图片尺寸1472x666
(大婶,大牛!
图片尺寸937x550
求助一个ld7552dps的外围电路图
图片尺寸1608x1014
逆变焊机电路图内容|逆变焊机电路图版面设计
图片尺寸927x426
长虹hpld559a电源电路原理详解
图片尺寸2677x1864
lg263237lc2r液晶电视机电源电路工作原理分析一
图片尺寸2499x2264
基于ld7552b的绿色开关电源设计与分析 (1)
图片尺寸400x672
利德ld1型磁脉冲治疗仪电路
图片尺寸1476x1141
立体声_电路
图片尺寸4221x2591
168p-32exm-02电源原理图
图片尺寸1680x1050
tclhid432522型背投彩电电源电路原理
图片尺寸796x1330
ld5523p2:30w快充pd电源芯片控制芯片
图片尺寸863x448
长虹hpld559a电源电路原理详解
图片尺寸3717x2731
交流 电焊机 节电控制器电路图
图片尺寸3488x2704
长虹hpld559a电源电路原理详解
图片尺寸2669x2216
求助:ld7535_ld7535a参考应用电路 10w (5v2a)适配器,想提高电压要
图片尺寸1025x686
功率有多大?
图片尺寸1772x841
液晶电视易损集成电路l6599ld7575ld7552
图片尺寸1573x1435
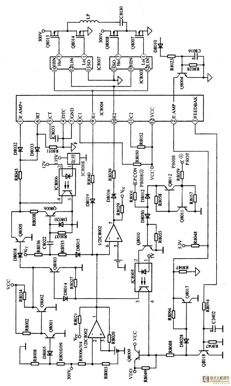
控制芯片/mosfet大功率场效应管的复合电源芯片内部电路如图7-18所示
图片尺寸3624x2845