Lentinula edodes

lentinula edodes
图片尺寸1200x900![> 老师原来是变态[15p]](https://i.ecywang.com/upload/1/img0.baidu.com/it/u=2242633093,4003218240&fm=253&fmt=auto&app=138&f=JPEG?w=500&h=375)
> 老师原来是变态[15p]
图片尺寸1200x900
52oz), shiitake extract 50% polysaccharides lentinula edodes 50
图片尺寸800x800
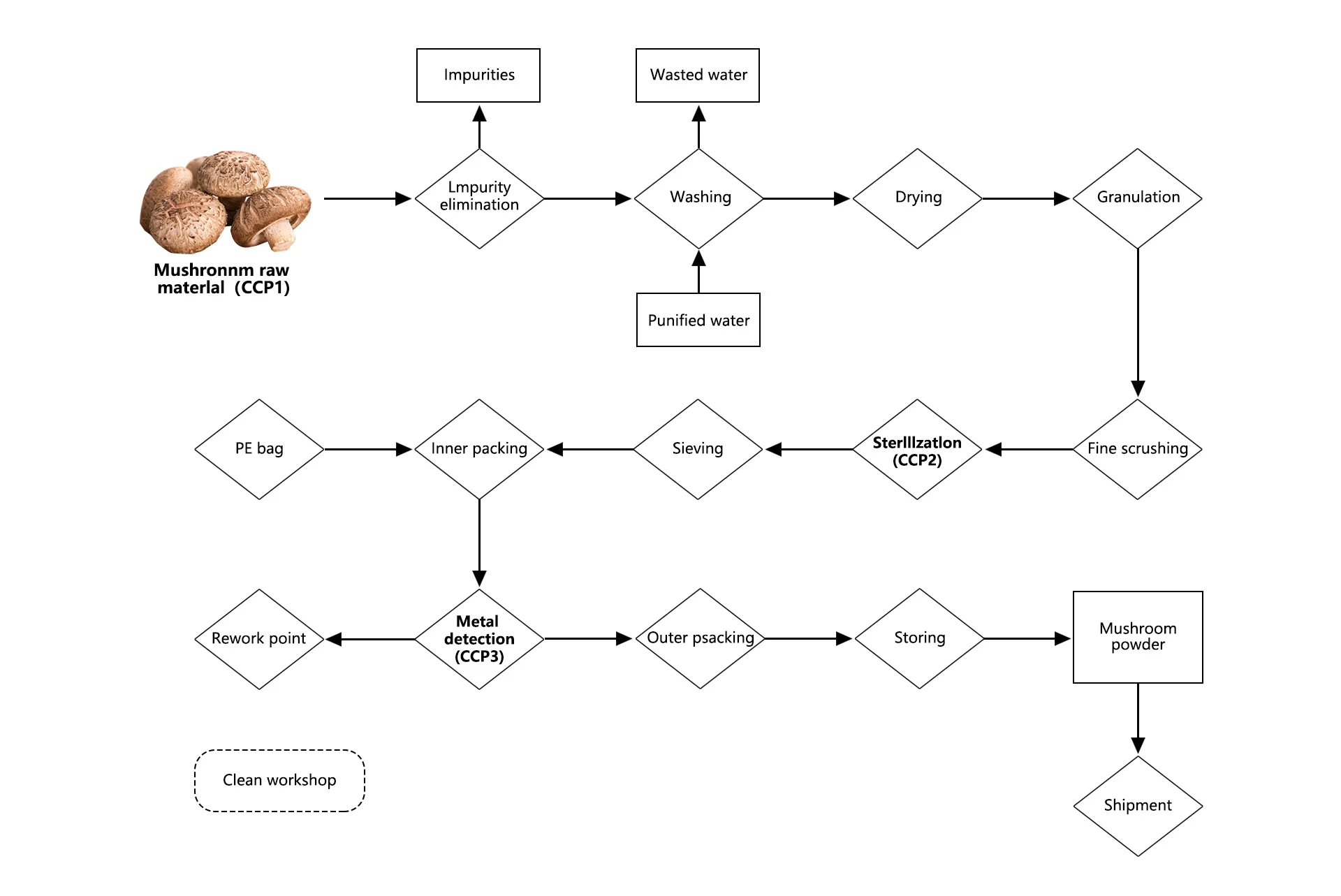
the production process of enzymatic activity of lentinula edodes
图片尺寸902x380
amateur cultivation of edible tusk (lentinula edodes)
图片尺寸400x300
鉴定学名 香菇 lentinula edodes (beck.) sing.已审定
图片尺寸800x600
factory direct dried lentinula edodes shiitake mushroom price
图片尺寸1000x750
shiitake (lentinula edodes) liquid culture
图片尺寸500x457
shiitake 3776 mushroom lentinula edodes mycelium spores spawn
图片尺寸400x330
shiitake (lentinula edodes) in mushroom garden "pilzkult" halle
图片尺寸500x333
lentinula edodes
图片尺寸501x180
香菇蘑菇 lentinus edodes 粉末认证 kosher 检查 100% 纯净的免疫
图片尺寸1920x1283
是的,鸡枞菌(学名:lentinula edodes)也被人工种植,而且它是世界上
图片尺寸1920x1280
香菇(学名:lentinus edodes),又名冬菇,香蕈,北菇,厚菇,薄菇,花菇
图片尺寸479x479
lentinus edodes (berk.
图片尺寸759x490
a. lentinula edodes (cultivar; image credit: d. hibbett).
图片尺寸3000x1798
shitake extract/lentinula edodes
图片尺寸900x675
making a mushroom garden - lentinula edodes - shiitake
图片尺寸405x607
compounds and pharmacological properties of the lentinula edodes
图片尺寸902x306
tacete /i>),香菇属( i>lentinus /i>),学名 i>lentinus edodes /i>
图片尺寸685x1024